This thread has been locked.

If you have a related question, please click the "Ask a related question" button in the top right corner. The newly created question will be automatically linked to this question.

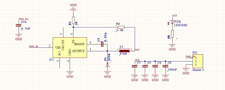
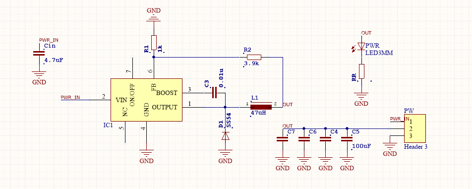
LM2676不工作.

Other Parts Discussed in Thread: LM2676, LMR14020

原理图如下,暂时没发现有哪里不对的....但是没有输出,2676,肖特基管和电感都不热

另附PCB图