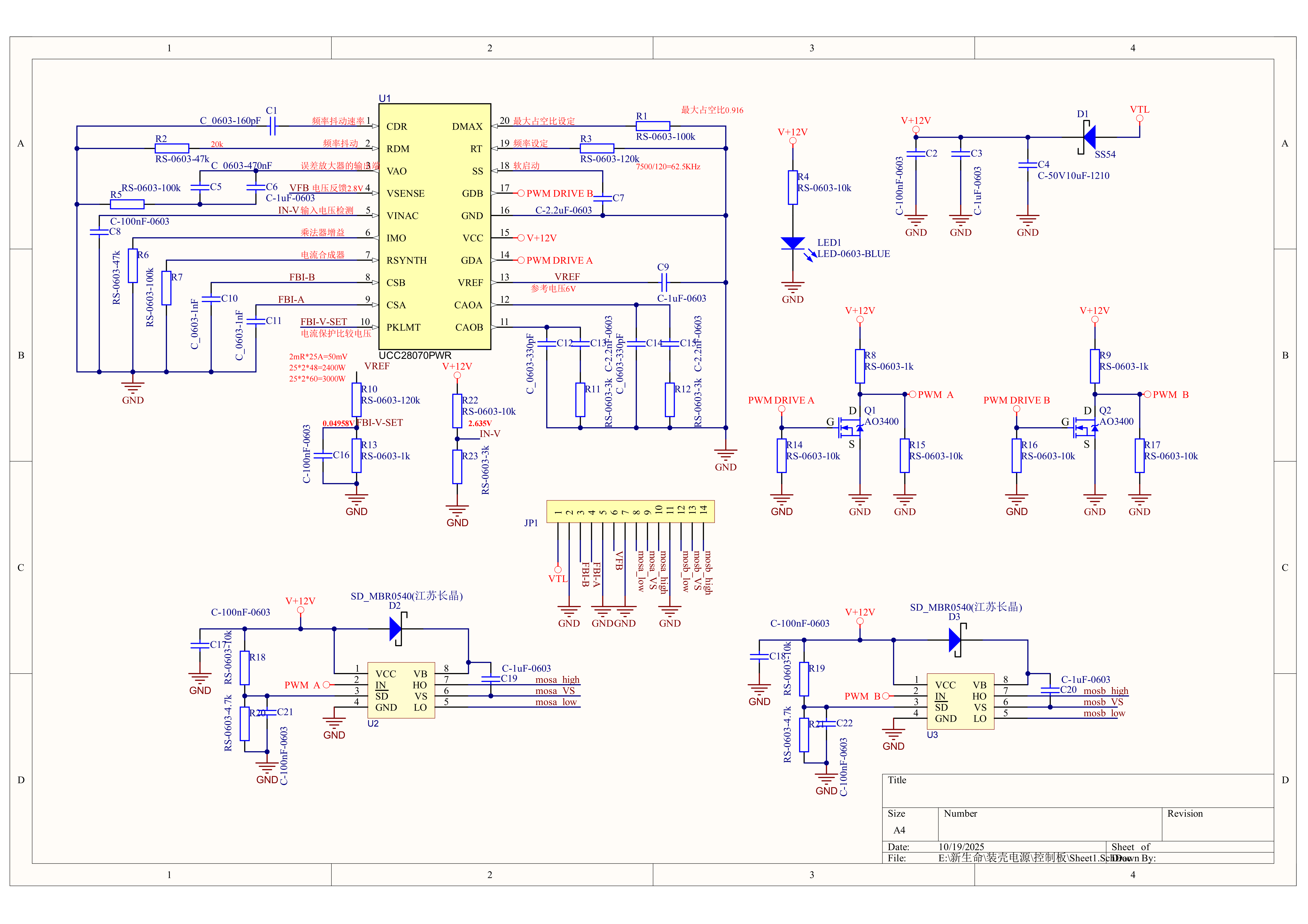
我准备使用UCC28070设计一款交错式同步整流升压控制器,听起来好像不可能但是我使用它的交错输出,通过搭配半桥驱动来实现,类似的使用单端信号通过半桥驱动同步整流已在其他应用上获得成功在此不做探讨。现在,遇到的问题是UCC28070没有波形输出,我采用的是VCC12V供电,目前的现象是基准电压6V输出正常,找到的一个不理解的问题是软启动引脚没有电压,即使拆掉软启动电容问题依旧,而且也更换过芯片,我想是不是没有到达预设工作条件软启动电流不输出即没有电压这里很费解,我在调试过程中已将两路电流反馈短接到地同时也将电压反馈短接到地以求输出最大占空比,来验证功能正确,目前现象是没有输出,图纸中哪里有错误还是器件参数设置不对还请工程师帮忙。在此先感谢,PCB_Project_1.pdf 