用LM51571设计了一个升压电路(如下图一),由5.5V升压到17V(平均电流约0.2A),给激光发射器供电。现测出来输出波动较大(如下图二,VPP接近3V),应该是受到激光器工作导致。但看起来像是电源无法响应负载快速的变化。尝试了降低开关频率到450KHz,修改COMP管脚器件参数,输出没有任何改善。所以需要支持:
(1)确认我们的电路参数是否OK?
(2)还可以修改哪些参数来改善输出状态?
谢谢!
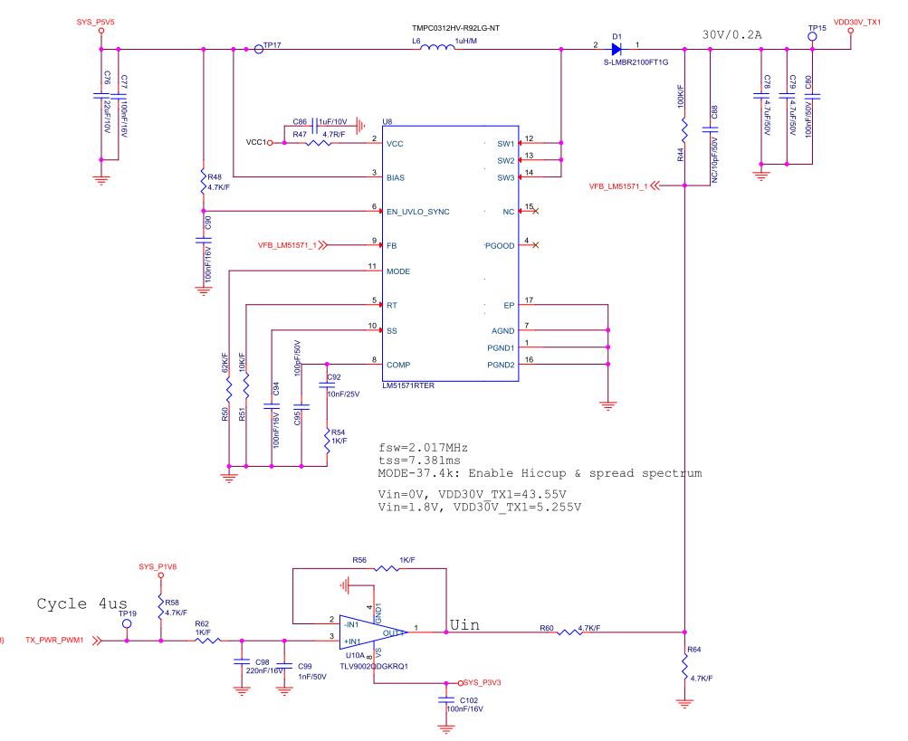
图一、电路图

图二、输出电压波动

This thread has been locked.
If you have a related question, please click the "Ask a related question" button in the top right corner. The newly created question will be automatically linked to this question.
用LM51571设计了一个升压电路(如下图一),由5.5V升压到17V(平均电流约0.2A),给激光发射器供电。现测出来输出波动较大(如下图二,VPP接近3V),应该是受到激光器工作导致。但看起来像是电源无法响应负载快速的变化。尝试了降低开关频率到450KHz,修改COMP管脚器件参数,输出没有任何改善。所以需要支持:
(1)确认我们的电路参数是否OK?
(2)还可以修改哪些参数来改善输出状态?
谢谢!
图一、电路图

图二、输出电压波动
