Other Parts Discussed in Thread: LM5021
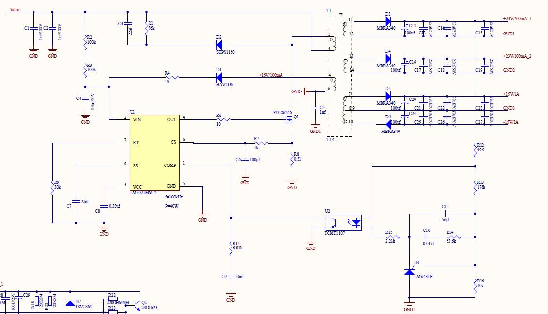
小弟第一次做开关电源,使用的LM5021MM-2做反激电路,但OUT脚一直没有波形。相关参数如下:
This thread has been locked.
If you have a related question, please click the "Ask a related question" button in the top right corner. The newly created question will be automatically linked to this question.
Other Parts Discussed in Thread: LM5021
小弟第一次做开关电源,使用的LM5021MM-2做反激电路,但OUT脚一直没有波形。相关参数如下:
你好,
看看芯片Vin pin什么波形,不应该是一成不变的20V的,启动电流也够了,到了这个电压就应该有打pulse了。
我把C7下掉SS引脚悬空,C4换成10UF/50V,C8换成1UF/16V,然后上电测试,两个23V输出正常(36~50V输入时正常,超过50V时电压将为10V左右)但+15V输出电压不对(一个+10V左右,一个-30V),将D5、D6方向对调后,+15V输出有了(原来的+15V变成-15,原来的-15V变成+13.8V)但两个+23V输出却不对了(一个15V左右,一个8V左右),很需要TI的大神们不吝赐教。
1-R9=60K 对应的频率是110K。
2-Vcc电容太小了,换成2.2uF
3-输出功率很大,R8取0.51太大了,上电会保护。
4-重载在+/-15V,用23V当主回路电压稳不住。建议用15V当主回路。
5-R16太大了,容易受到干扰,建议缩小5倍
6-LM5021-2占空比限制在50%,建议用LM5021-1.