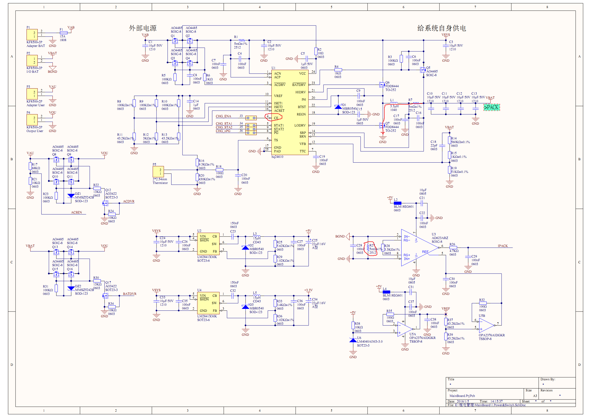
请问各位达人:
这个电路基本就是照着手册画的,对6串单体充放电正常,但是接6串电池包(32并)就会烧24610、 采样电阻R27 (5mΩ)、以及可能还有别的MOS之类
其中VAB是适配器,VSYS是给板子自身的供电,VBAT是电池
请大神看看是什么问题,或者给个思路,不胜感激!
(附图是24610部分,pdf 附件是原理图)
----------------2016.03.28更新
谢谢关心!
最新的试验现象是:
一) 接6串单体都正常。
二) 当24610和pl536 断开Vbat 对 Vsys的连接(不用电池供电),而用外部电源供电给24610和536 且先上电,再接6串电池包,也都正常充放
三) 而当24610和pl536 连上Vbat (预备仍由电池自供电),接上6串电池包,(此时还未接外电源和负载,未充放电),瞬间24610就烧出一个洞,洞的位置靠近CE脚,确定同时烧毁的有 两个5mΩ采样电阻、LODRV对应的MOS、以及其他一些周边小元件。
烧毁示意图请见跟帖

