Part Number: BQ76930


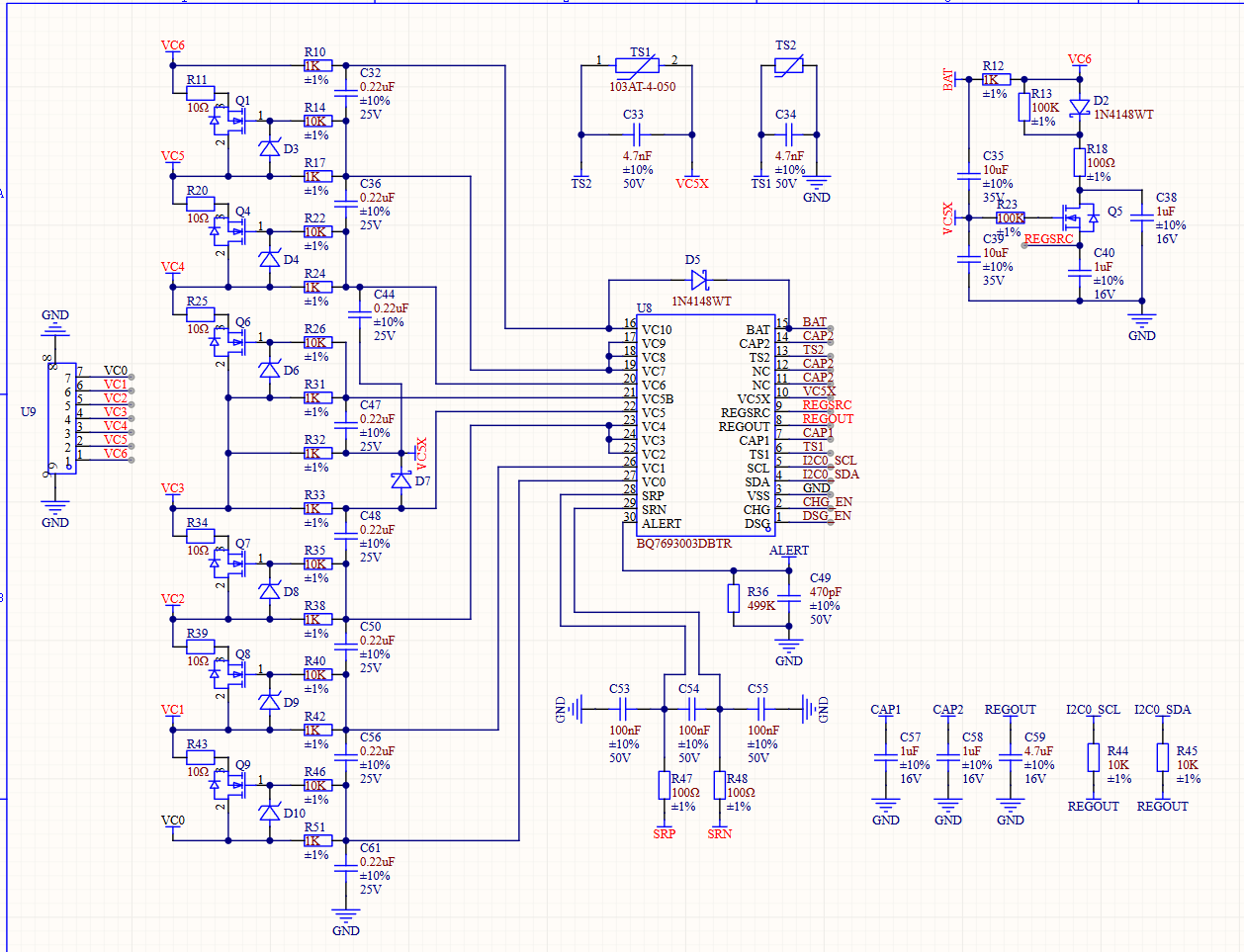
设计为6S,问题出现在开启CB5寄存器,Cell6电压会升高大概40mv,开启CB6寄存器,Cell5电压会升高大概40mv,目前就这两串出现这个问题
This thread has been locked.
If you have a related question, please click the "Ask a related question" button in the top right corner. The newly created question will be automatically linked to this question.
您好,
电池组在平衡和测量上是独立运作的。组内顶部或底部电池的平衡电流会作用于任何公共路径电阻,从而产生电压,这个电压可以被相邻组的相邻电池测量到。电池5的电压可能会受到电池6平衡电流的影响,电池6的电压也可能会受到电池5平衡电流的影响。为了避免这种情况,应尽量减少高电流平衡路径与电池之间的电阻,并为输入滤波网络使用较短的时间常数。
您可以连接示波器,在平衡时观察信号,并查看上升/下降时间,根据需要通过修改您的 RC 电路进行调整。更大的电容会减慢系统,但有助于减少振铃/噪声,而较低的电阻可能会加快时序,从而实现更快的平衡,但可能会产生额外的振铃。如果您主要关注长 RC 常数对采样的影响,降低电阻以加快瞬态响应可能会有所帮助。这可以在平衡过程中提高对电池的测量精度,但是否接受5/6和10/11槽位电池因此受影响的容差,取决于您应用自身。如果不能接受,唯一的解决方案是平衡时舍弃测量,或者换用没有此限制的其他设备,比如新一代的 BQ769x2。
如果您不能容忍在平衡过程中出现的误差,或者无法修改当前设计,您将需要依赖固件在必要时采取措施。请记住,电池平衡仅在充电器工作或空闲时进行,并且每次测量都是以50毫秒的抽取间隔进行的,因此考虑到该设备的精度,平衡实际上不应对精度产生太大影响。您可以根据需要在其块的CELLBAL#寄存器上启用或禁用单体电池平衡。在其软件中,您可以在平衡进行时丢弃任何测量值。所有这些平衡设置都由应用程序中的主控进行控制,因此您可以根据需要进行修改。