

典型应用场景:输入0V~4.8V,输出4V,负载电流不超过250mA.
已经尝试:割线排除前后电路,给5V_CAP直接施加4.8V,输入电流为40mA,此时芯片输出为1.2V;更换芯片后输出变为0.8V.无法按预期工作
请给出调试建议.
附LX1波形和输出5V_MCU波形



您好,
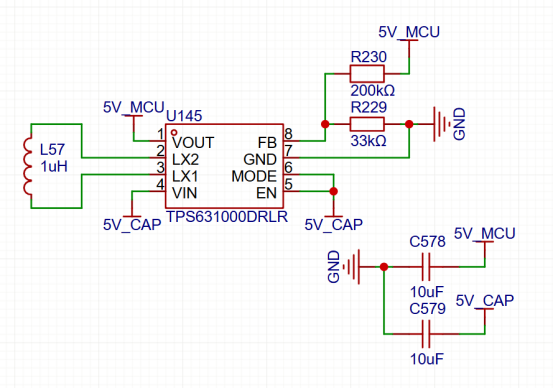
参考数据手册8.2.2.5 Setting the Output Voltage,您设计的输出电压是 (200/33+1)*0.5=3.53V。
TPS631000 1.5-A Output Current, High Power Density Buck-Boost Converter datasheet (Rev. B)
对于您实际输出1.2V甚至更低电压的问题,怀疑电感选型问题,数据手册Table 8-2推荐了电感型号。
您可以使用WEBENCH工具辅助电路设计和BOM选型。
您好,
数据手册“8.2.2.2 Inductor Selection”中详细说明了电感选择的指标,电感值,饱和电流和直流阻抗。