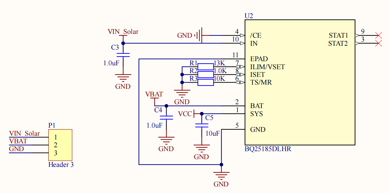
你好,请问BQ25185的电路图正确吗?它是否满足以下要求:VIN-Solar连接到一个柔性太阳能电池板,VBAT连接到锂电池,VSYS输出4.5V:当太阳能充足时,优先使用太阳能为系统负载供电,同时为锂电池充电;当太阳能在夜间不足或无法使用时,芯片自动切换到电池供电,以确保系统持续运行。将太阳能电池板的输入电流限制在1.1A,充电终端电压设为4.2V,充电电流为300mA。所有针脚连接都正确吗?
按照这个原理图打板测试,太阳能电池开路输出5.2V电压,将其连接到VIN-Solar接口,发现无输出电压,锂电池接入VBAT,后续电路正常,怎么排查问题呢?期待您的回复。 