Other Parts Discussed in Thread: TPS65262
This thread has been locked.
If you have a related question, please click the "Ask a related question" button in the top right corner. The newly created question will be automatically linked to this question.
Hi
TI的datasheet文档基本上英文的,原来国半的datasheet中有少量中文,也是以英文为主。
可以百度在网上找找。
HI
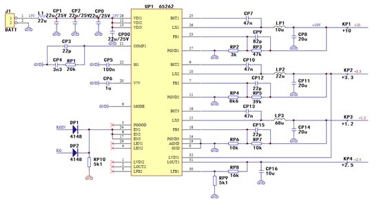
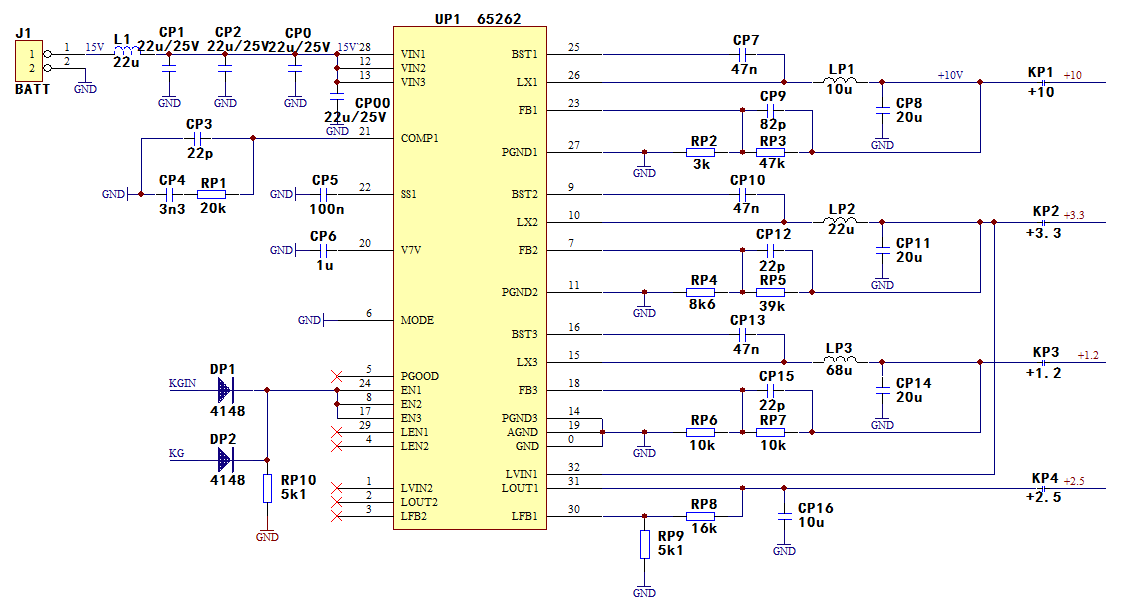
2个LDO可以共用一个输入,见datasheet第三十四页的layout。
所以你的芯片烧掉,现象是什么? (1/32脚是都是LDO的输入,你可能是共一个输入了,建议参考一下datasheet的layout)
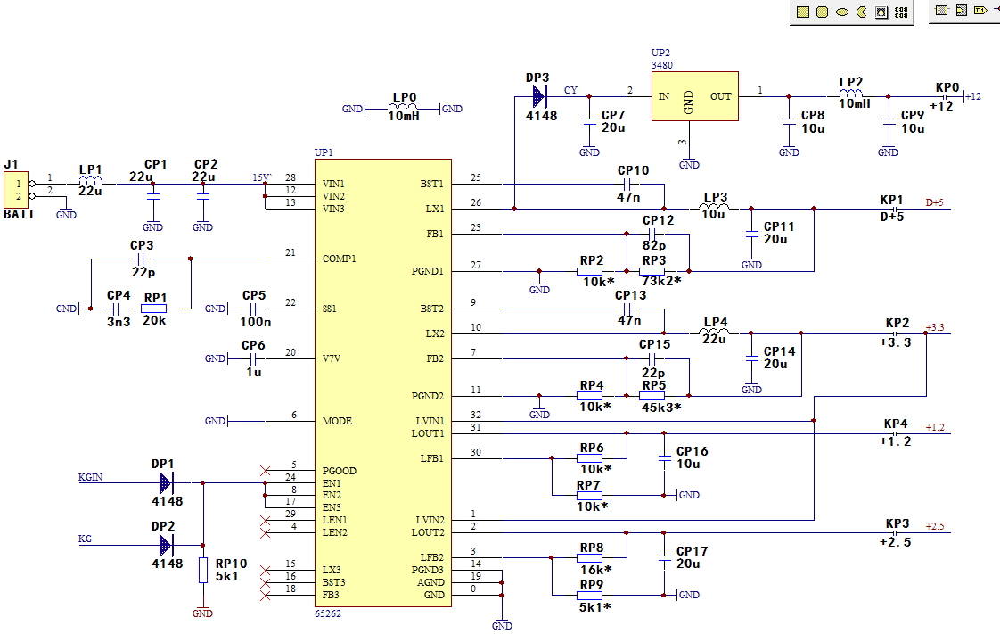
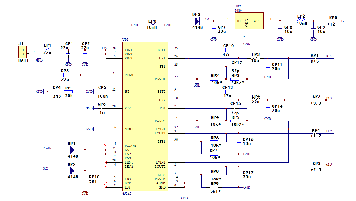
孩子, 你的UP2的输入应该接在电感LP3的右边吧。。。。。。
。。你要12V也没这么设计的吧? 这样DCDC还能稳定? 一般都是LC输出, 这样成什么了? CLC?
这个DCDC是可以100%占空比工作的, 你这样连的话,开机要先给二极管后面的电容充电, 增加了100%占空比工作的时间。不知道芯片是否承受的了,你把那个二极管先拆了看看吧。。。。
如手册:
To improve dropout, the device is designed to operate at 100% duty cycle as long as the BST to LX pin voltage is greater than the BST-LX UVLO threshold, which is typically 2.1 V. When the voltage between BST and LX drops below the BST-LX UVLO threshold, the high-side MOSFET is turned off and the low-side MOSFET is turned on allowing the boot capacitor to be recharged.