Other Parts Discussed in Thread: TPS55289
Hi,
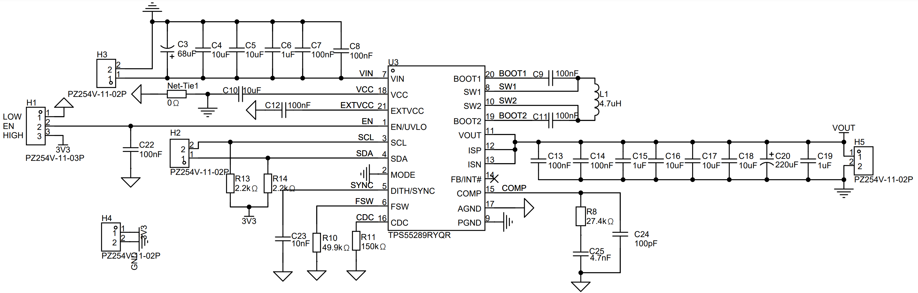
I’m planning to use TPS55287 to supply the collector of an RF power amplifier and would like a quick sanity check on the schematic (attached).
Setup
-
Output: 5–12 V adjustable
-
Regulation: internal reference
-
Current sense: disabled
-
Load: RF PA collector (dynamic / pulsed current)
-
No digital control, voltage only
Questions
-
From a power integrity and stability standpoint, is TPS55287 suitable for directly powering an RF PA collector?
-
With the PA’s dynamic current, do you see any issues with control loop stability or transient response?
-
Is additional isolation recommended between the converter and the collector (LDO, ferrite bead, LC filter), or is direct connection acceptable with proper output decoupling?
-
Current sense is not used in this design — any concerns with that configuration?
-
I only have TPS55289 available:
-
Is TPS55289 pin-to-pin compatible with TPS55287?
-
Can it be used as a drop-in replacement without PCB changes?
-
Any feedback is appreciated.
Thanks,
Lennart
