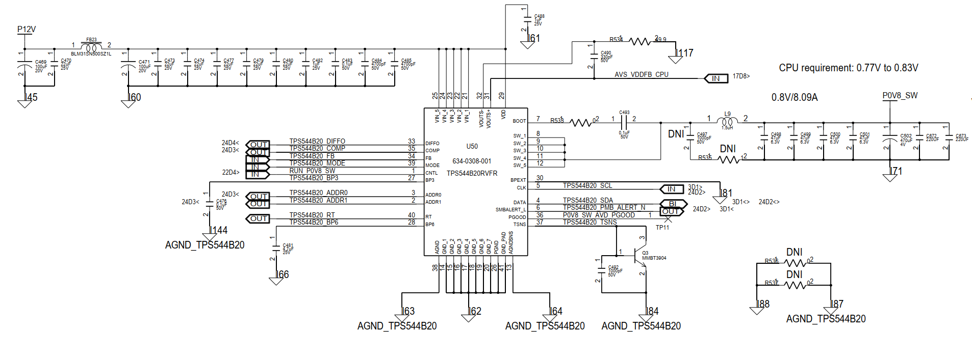
TPS544B20的原理图如下所示,输入12V,输出0.8V,电流典型值预计在3A-5A之间,根据WEBENCH设计推荐的使用 的电感值为1.5uH,型号为XAL7030-152MEC,除了电源输出端,在负载端接的电容容值大概在1100uF左右。VOUTS+接的是负载芯片的AVS管脚。
现在碰到的问题是:测量纹波,大概在20mVpp左右,试了增加负载(增大输出电流),增加电容(加了2个330uF),减少电容(减少1个220uF)对纹波没有改善。
从原理图的角度看,该系统是否稳定工作?是否有可以优化纹波的地方?

