This thread has been locked.

If you have a related question, please click the "Ask a related question" button in the top right corner. The newly created question will be automatically linked to this question.

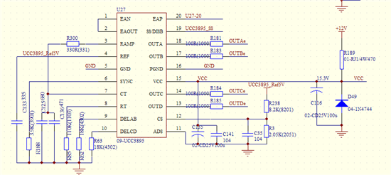
UCC3895接负载8A,震荡比较严重

Other Parts Discussed in Thread: UCC3895

UCC3895接负载4A负载时正常,8A,震荡比较严重,导致MOS管发热。目前找不到问题原因,需要有调试经验的工程师帮忙看下客户的原理图是否有问题。

 

 

 

  • 4A正常,8A震荡的表现有可能两个原因:

    1. 地回路没走好,导致电流过大时产生的干扰较大;

    2. 环路没调整好,有没有仪器方便看看稳定状态下的环路如何。

    另外你所谓的震荡是PWM不稳定吗