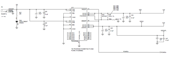
TPS73HD301的28#管脚输出复位信号(低电平),不知道什么原因!
5V输入是外部开关电源供电,供电很稳,其纹波噪声为80mV,但是TPS73HD301的28#脚输出低电平
3.3V和1.9V输出正常,没有任何问题。
电路图如下:
This thread has been locked.
If you have a related question, please click the "Ask a related question" button in the top right corner. The newly created question will be automatically linked to this question.
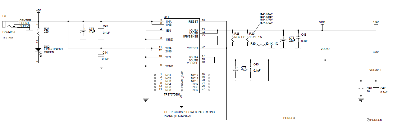
TPS73HD301的28#管脚输出复位信号(低电平),不知道什么原因!
5V输入是外部开关电源供电,供电很稳,其纹波噪声为80mV,但是TPS73HD301的28#脚输出低电平
3.3V和1.9V输出正常,没有任何问题。
电路图如下:
你好XiaoJun
有两个点不太明白:
1. RESET是OPEN DRAIN结构,所以你需要上拉100K电阻到一定电平才行,比如3.3V;
2. 为何你的SENSE1接的是分压电阻,并且感觉输出的也不应该是1.9V。