Part Number: TL494
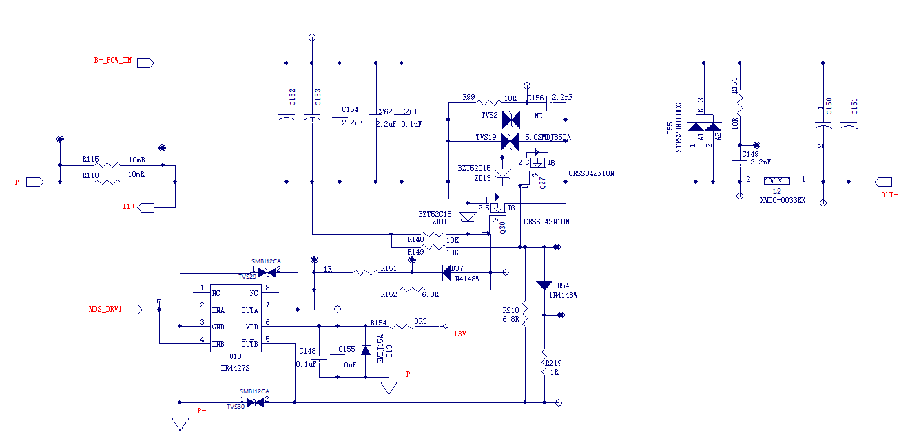
I used TL494 in my circuit to limit the charging current of the battery. The original circuit worked normally, but when I removed capacitor C157, the current value was incorrect. Why is this?TKS!


This thread has been locked.
If you have a related question, please click the "Ask a related question" button in the top right corner. The newly created question will be automatically linked to this question.
Part Number: TL494
I used TL494 in my circuit to limit the charging current of the battery. The original circuit worked normally, but when I removed capacitor C157, the current value was incorrect. Why is this?TKS!


May I know what the intention is behind removing the capacitor? or Are you just curious as to why there's difference?
current value was incorrect
Just to confirm, by current limit, you mean "I1+", right?
Could you please clarify what you mean by "incorrect"? What difference you see?
To investigate this further, please share the waveforms (for both cases: with and without the capacitor) of "MOS_DRV1", "E1", "I1+", and "OUT-" in one screen.