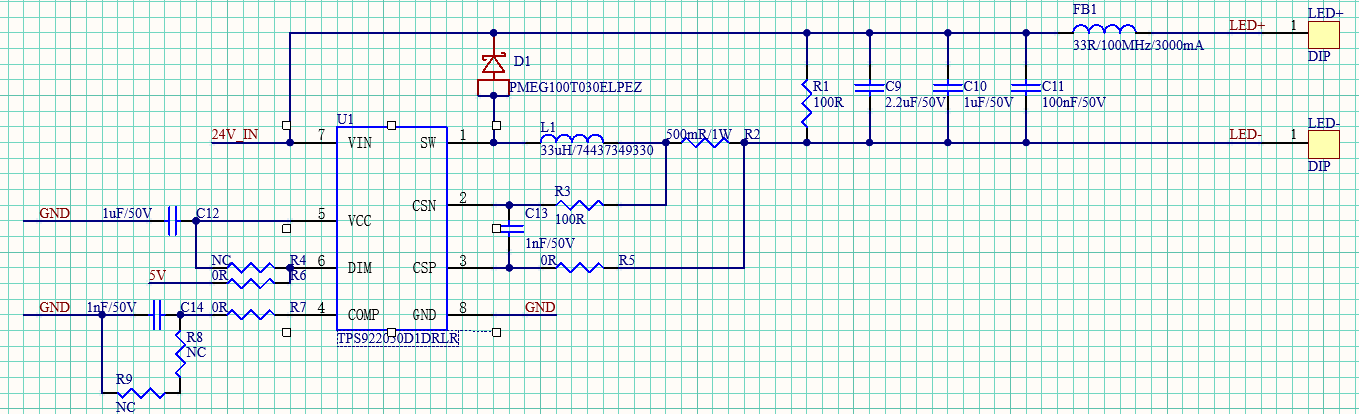
这是我的原理图,我设置的Rsense为500mΩ,期望输出电流恒定为400mA,外部输入28V,COB灯珠工作电压为18V,实际使用是发现输出电压为17V,输出电流开始为310mA,随着时间增加,电流会波动,逐步上升,会超过400mA设置
已经收到了您的案例,调查需要些时间,感谢您的耐心等待。