BQ76930: BQ76930芯片如果接入7串怎么接线

Part Number: BQ76930



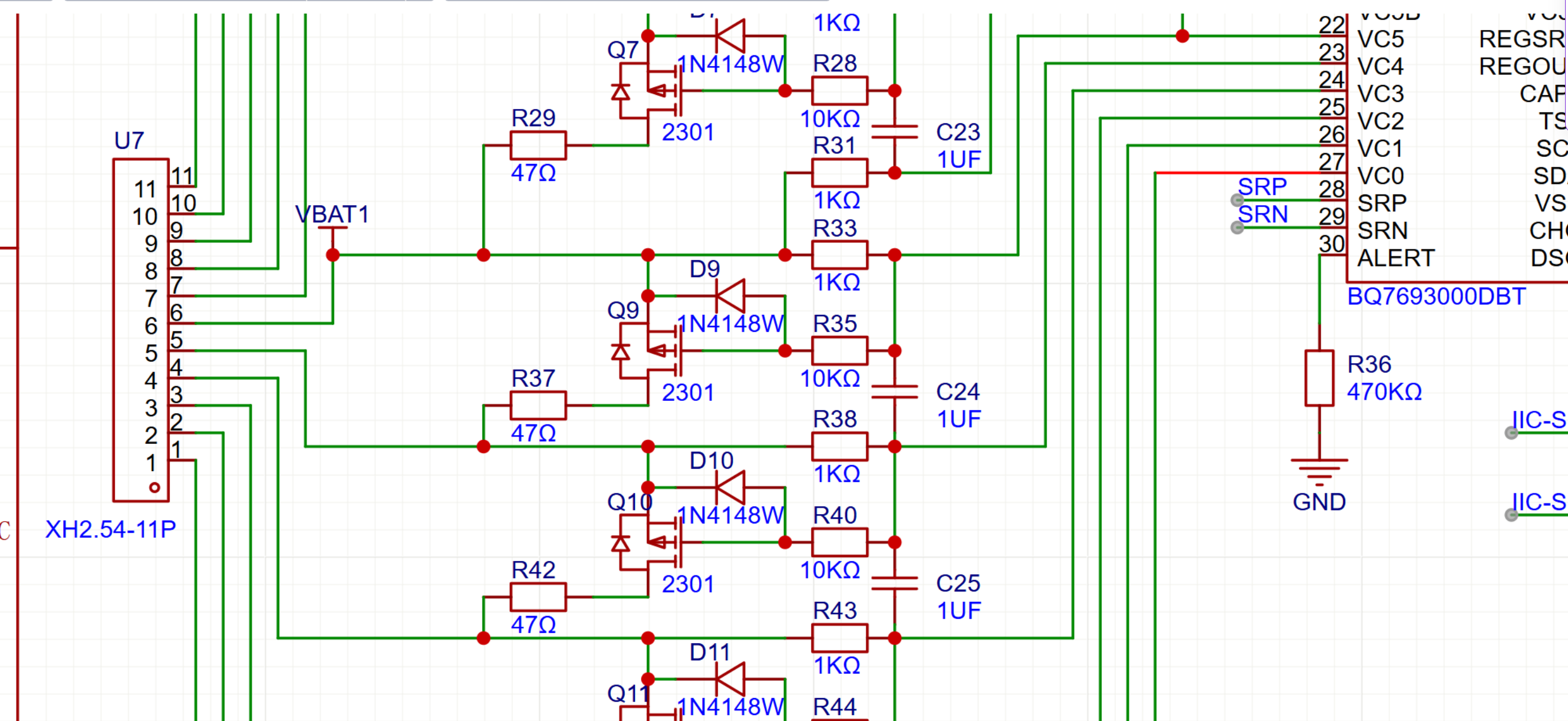
你好,如下图是BQ76930原理图,这个芯片可以接10串电池,我现在想接7串的3.7V 输出24V左右,这样就有3路不需要接实际的电池,那9,10,11 管脚不需要接电池他们分别接到8管脚上是否正确,因为8管脚是7串的正端,是否这样接线,如果可以,是否还需要8和9直接加10K的电阻,8和10加10K的电阻,8和11之间加10K的电阻需要吗,请求支援,非常感谢!

image.png