Part Number: BQ78350-R1A
Other Parts Discussed in Thread: BQ76930
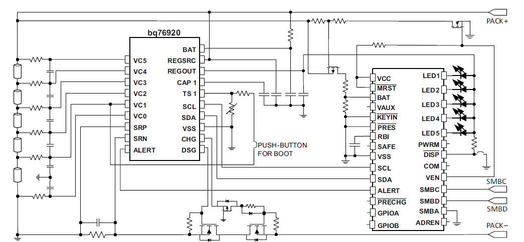
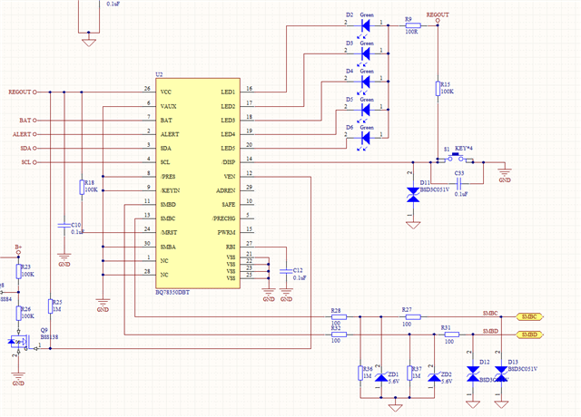
亲爱的TI专家,我有个7串的产品用bq78350-R1A和BQ76930(带LED灯),现在客户要测试IEC 61000-4-2, level 4 (ESD )> 15 kV (air); > 8 kV (contact) 静电测试,我加了个PESD5V0L1BA,但是在测试时还是会损坏器件。麻烦给下改善措施。

This thread has been locked.
If you have a related question, please click the "Ask a related question" button in the top right corner. The newly created question will be automatically linked to this question.
Part Number: BQ78350-R1A
Other Parts Discussed in Thread: BQ76930
亲爱的TI专家,我有个7串的产品用bq78350-R1A和BQ76930(带LED灯),现在客户要测试IEC 61000-4-2, level 4 (ESD )> 15 kV (air); > 8 kV (contact) 静电测试,我加了个PESD5V0L1BA,但是在测试时还是会损坏器件。麻烦给下改善措施。

您好,
请问您是否参考了TIDA-00792 reference design | TI.com的设计? 该设计对通讯和电源均作了ESD保护.
您好,
IEC 61000-4-X 系列标准用于测试系统级的瞬态抗扰性。bq78350-R1A和BQ76930器件本身并不支持此标准测试,需外加ESD器件保护.
ESD Fundamentals Part 2: IEC 61000-4-2 Rating
IEC 61000-4-x Tests for TI’s Protection Devices
TIDA-00792参考设计中使用了TPD1E10B06 data sheet, product information and support | TI.com 是支持IEC 61000-4-X 等级的ESD保护, 请使用此型号测试一下.