大家好,
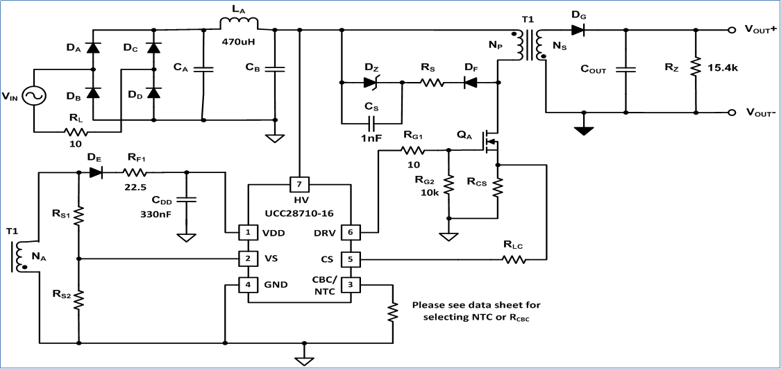
我是基本按照如图的原理图做的实验,
我采用Vin输入30VDC,CDD=600uF,Rs1=115k,Rs2=31.6k,DE和DG采用快恢复的肖特二极管。
Np=144uH,Na=144uH,Ns=90000uH.
Cout=0.22uF,Rz=150K,CBC悬空。
Rcs=0.4 OHM,Rlc=780 OHM
现在发现几个问题:
1.VDD电压总是在8V到20V之间摆动,上升与下降差不多都是几秒,上升稍快。
2.VDD在达到20V的时候会使DRV产生3个几百纳秒的脉冲。
3.VDD电压远没有触及到8V的时候就DRV停止了输出。
现在我的问题是,DRV输出脉冲是由哪些条件决定的?VDD远没有下降到VDDoff为啥脉冲就停止了呢?Vs上的信号在一串震荡后基本就是0V,应该也不是过压保护吧。
