TLV62130: TLV62130 PG的奇怪表现

Part Number: TLV62130

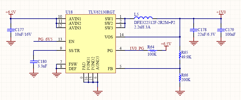
我们采用的是典型的TLV62130电路,输入6.5V电压,产生1.0V电压,电路图如下。

image.png

PG_6V5信号检查正常,如下图所示。

image.png

现在的问题是1V0_PG的输出会有一个突然的下降,如下图所示。

image.png