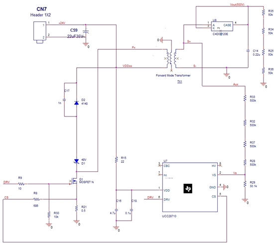
请问用ucc28710的时候,采用webench设计的电路,发现Cgs有几百pF,这样DRV 的14V脉冲电压会经过Cgs耦合到采样电阻Rcs(R21)上,超过Vcs的保护电压1.5V?
大家怎么处理这个问题?
This thread has been locked.
If you have a related question, please click the "Ask a related question" button in the top right corner. The newly created question will be automatically linked to this question.
请问用ucc28710的时候,采用webench设计的电路,发现Cgs有几百pF,这样DRV 的14V脉冲电压会经过Cgs耦合到采样电阻Rcs(R21)上,超过Vcs的保护电压1.5V?
大家怎么处理这个问题?
看了一下你的设计应该是低压应用,而且非隔离,请问输入输出电压 电流是多少?
现在芯片的驱动速度能够保证只有很少的能量能通过Cgs耦合到CS。倒是从D端来的开关噪声会比Cgs耦合大很多。一般芯片会将开关噪声滤除掉,而且cs电路上也加了滤波器,如你图中画的R8。
Jerry
你好!
你说的对,应该不是Cgs耦合的,因为串有10OHM电阻,RCS不会因为Cgs耦合的