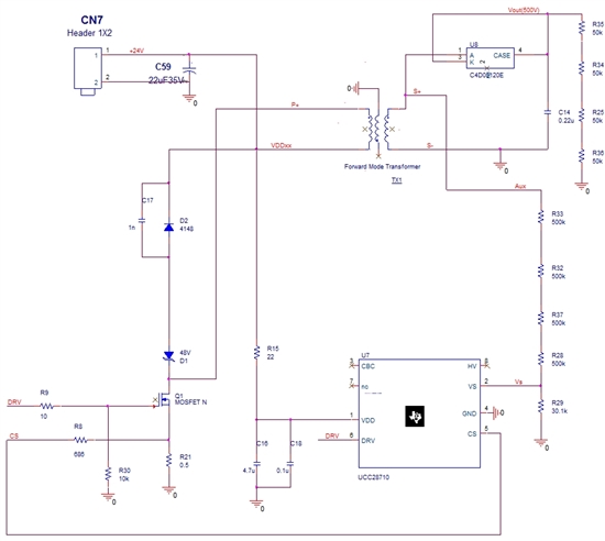
各位大侠好,
我在用ucc28710仿真的时候采用的如图的电路,24V-500V1mA。
和TI原有的135V转5V的电路相比,有两点不同
1.DRV脚输出的脉冲不是一个方波,是一个很奇怪的波形。
2.CS脚电压会有一个6V的尖刺,和DRV脚的尖刺能够对应。
This thread has been locked.
If you have a related question, please click the "Ask a related question" button in the top right corner. The newly created question will be automatically linked to this question.
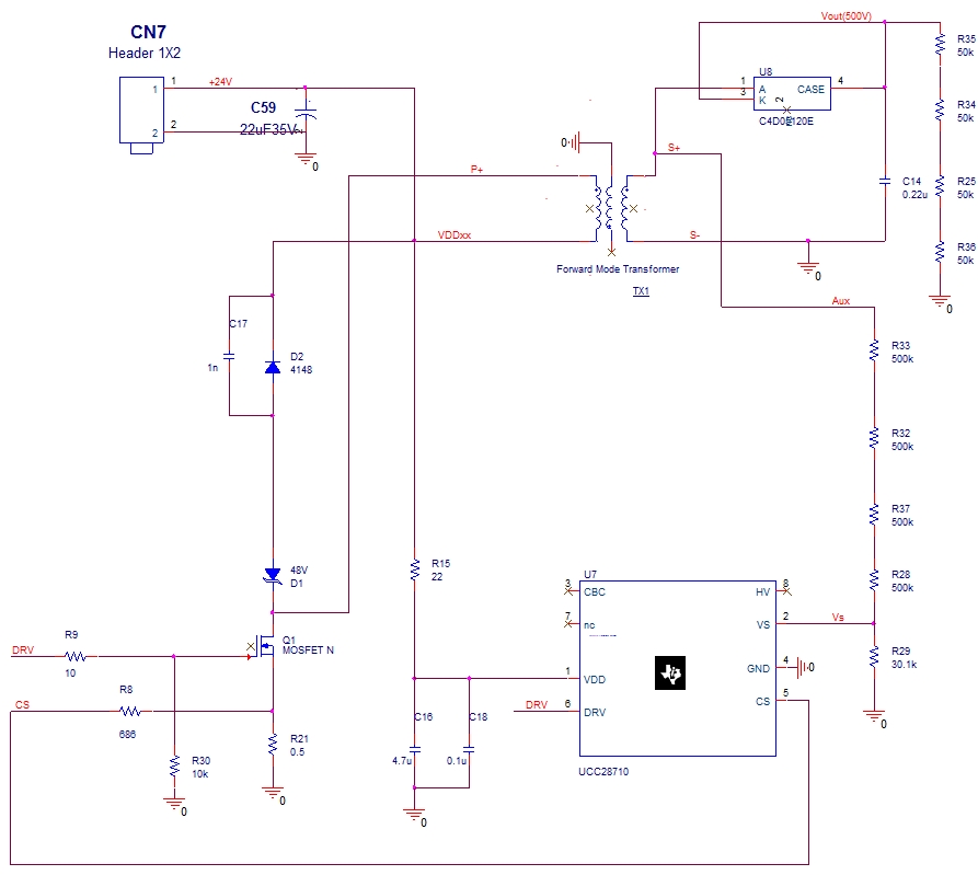
各位大侠好,
我在用ucc28710仿真的时候采用的如图的电路,24V-500V1mA。
和TI原有的135V转5V的电路相比,有两点不同
1.DRV脚输出的脉冲不是一个方波,是一个很奇怪的波形。
2.CS脚电压会有一个6V的尖刺,和DRV脚的尖刺能够对应。