Part Number: BQ40Z50-R1
Other Parts Discussed in Thread: BQSTUDIO
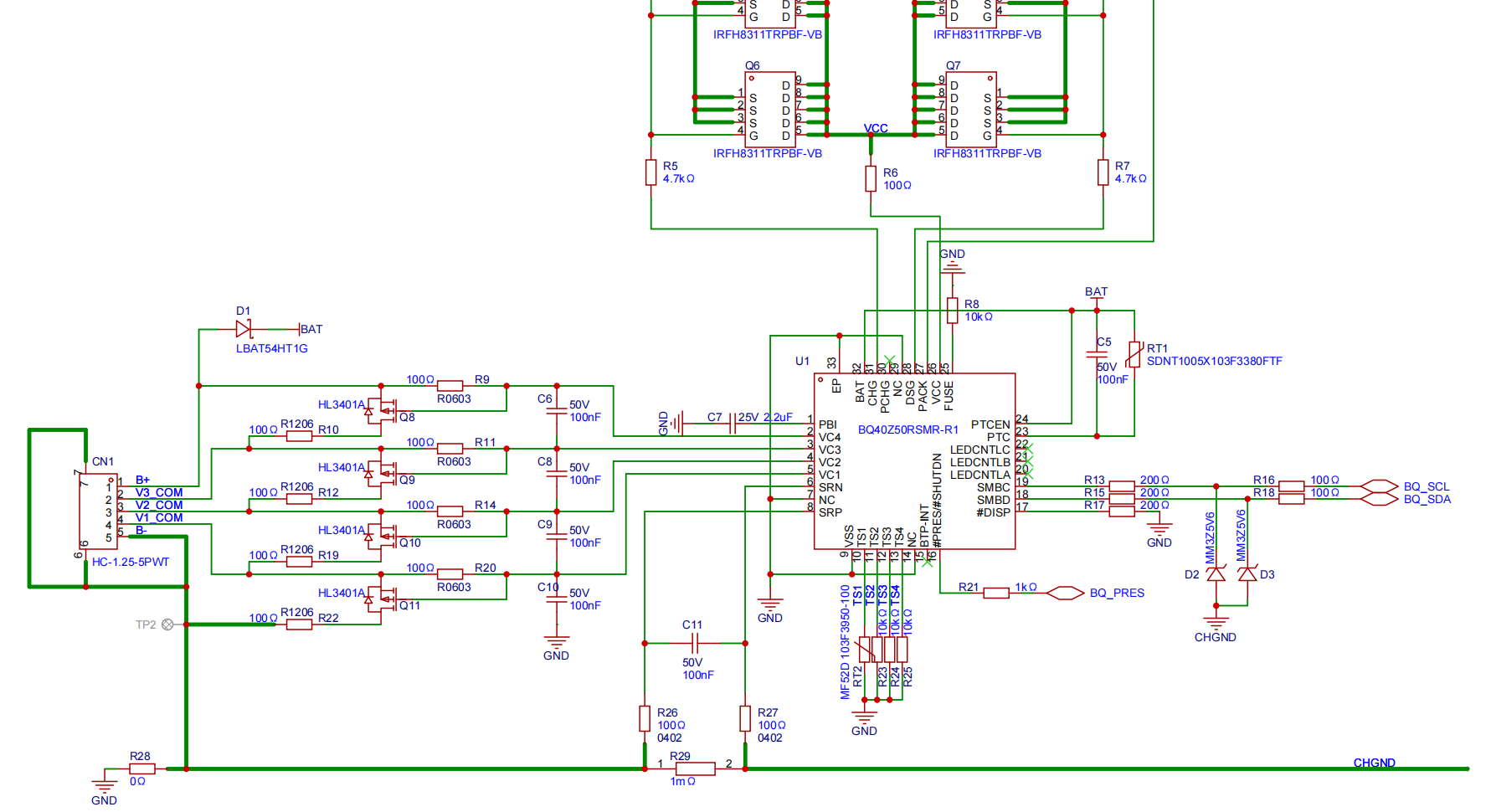
BQ40Z50R1 设计的4s电池,静置过程中偶有40~50mA电流放电,导致cell4漏电,关掉均衡功能后还是会放电。为何出现这种问题,该如何解决?附件是日志和设置文件。gg.xlsx relax-008.log 
TRANSLATE with x
English
TRANSLATE with
Enable collaborative features and customize widget: Bing Webmaster Portal
Back
此页面的语言为卢森堡语
翻译为中文(简体)
- 丁卡语
- 世界语
- 东贝语
- 中文(简体)
- 中文(繁体)
- 丰语
- 丹麦语
- 乌克兰语
- 乌兹别克语
- 乌尔都语
- 乌德穆尔特语
- 亚美尼亚语
- 亚齐语
- 亨斯里克语
- 伊博语
- 伊洛卡诺语
- 伊班语
- 伦巴第语
- 伯塔维语
- 俄语
- 保加利亚语
- 信德语
- 修纳语
- 俾路支语
- 僧伽罗语
- 克丘亚语
- 克克其语
- 克罗地亚语
- 克里奥尔语
- 克里米亚鞑靼语
- 克里米亚鞑靼语(拉丁文)
- 冰岛语
- 刚果语
- 利古里亚语
- 加利西亚语
- 加泰罗尼亚语
- 加语
- 努埃尔语
- 匈牙利语
- 北索托语
- 北萨米语
- 南非祖鲁语
- 南非科萨语
- 博杰普尔语
- 卡努里语
- 卡纳达语
- 卡西语
- 卢奥语
- 卢干达语
- 卢旺达语
- 卢森堡语
- 印地语
- 印尼巽他语
- 印尼爪哇语
- 印尼语
- 古吉拉特语
- 吉尔吉斯语
- 哈卡法拉姆语
- 哈萨克语
- 因纽特语
- 因纽特语(拉丁文)
- 图卢语
- 图瓦语
- 土库曼语
- 土耳其语
- 埃维语
- 基加语
- 基隆迪语
- 塔吉克语
- 塔希提语
- 塔马齐格特语
- 塔马齐格特语(拉丁文)
- 塞尔维亚语
- 塞索托语
- 塞舌尔克里奥尔语
- 夏威夷语
- 多格拉语
- 奇卢巴语
- 契维语
- 奥克语
- 奥塞梯语
- 奥罗莫语
- 奥里亚语
- 威尔士语
- 威尼斯语
- 孔卡尼语(拉丁文)
- 孟加拉语
- 宗卡语
- 宿务语
- 富拉语
- 尤卡坦玛雅语
- 尼泊尔语
- 尼瓦尔语
- 巴乌莱语
- 巴什基尔语
- 巴厘语
- 巴塔克托巴语
- 巴塔克西马伦贡语
- 巴塔克语
- 巴斯克语
- 布列塔尼语
- 布尔语(南非荷兰语)
- 布里亚特语
- 希伯来语
- 希利盖农语
- 希腊语
- 帕皮阿门托语
- 库尔德语
- 库尔德语(索拉尼)
- 弗留利语
- 弗里西语
- 德语
- 德顿语
- 恩德贝莱语
- 恩科·班巴拉语
- 恩道语(津巴布韦)
- 意大利语
- 意第绪语
- 托克皮辛语
- 拉丁语
- 拉特加莱语
- 拉脱维亚语
- 挪威语
- 捷克语
- 掸语
- 提格雷尼亚语
- 文达语
- 斐济语
- 斯洛伐克语
- 斯洛文尼亚语
- 斯瓦希里语
- 斯瓦特语
- 旁遮普语
- 旁遮普语(阿拉伯文)
- 日语
- 普什图语
- 景颇语
- 望加锡语
- 本巴语
- 林加拉语
- 林堡语
- 查莫罗语
- 柯克博罗克语
- 格陵兰语
- 格鲁吉亚语
- 桑塔利语
- 桑塔利语(拉丁文)
- 桑戈语
- 梅泰语/米代语(梅克字母)
- 梵语
- 楚克语
- 楚瓦什语
- 比科尔语
- 毛利语
- 毛里求斯克里奥尔语
- 汤加语
- 沃洛夫语
- 法罗语
- 法语
- 法语(加拿大)
- 波兰语
- 波斯尼亚语
- 波斯语
- 泰卢固语
- 泰米尔语
- 泰语
- 海地克里奥尔语
- 爱尔兰语
- 爱沙尼亚语
- 牙买加克里奥尔语
- 班巴拉语
- 瑞典语
- 瓜拉尼语
- 瓦瑞语
- 白俄罗斯语
- 科米语
- 科西嘉语
- 立陶宛语
- 米佐语
- 米南佳保语
- 粤语
- 索马里语
- 约鲁巴语
- 纳瓦特尔语
- 维吾尔语
- 缅甸语
- 罗姆语
- 罗马尼亚语
- 老挝语
- 聪加语
- 艾马拉语
- 芬兰语
- 苏格兰盖尔语
- 苏苏语
- 苗语
- 英语
- 英语(美国)
- 茨瓦纳语
- 荷兰语
- 菲律宾语
- 萨摩亚语
- 萨波特克语
- 葡萄牙语
- 葡萄牙语(葡萄牙)
- 蒂夫语
- 蒙古语
- 藏语
- 西班牙语
- 西西里语
- 西里西亚语
- 豪萨语
- 越南语
- 车臣语
- 达里语
- 迈蒂利语
- 迪尤拉语
- 迪维希语
- 通布卡语
- 邦板牙语
- 邦阿西南语
- 阿乔利语
- 阿卢尔语
- 阿塞拜疆语
- 阿姆哈拉语
- 阿尔巴尼亚语
- 阿布哈兹语
- 阿拉伯语
- 阿法尔语
- 阿瓦尔语
- 阿瓦德语
- 阿萨姆语
- 雅库特语
- 鞑靼语
- 韩语
- 马其顿语
- 马姆语
- 马尔加什语
- 马尔瓦里语
- 马恩语
- 马拉地语
- 马拉雅拉姆语
- 马来语
- 马来语(阿拉伯文)
- 马绍尔语
- 马耳他语
- 马都拉语
- 马里语
- 高棉语
- 齐切瓦语
随时将卢森堡语翻译为中文(简体)
一律不翻译卢森堡语
一律不翻译e2echina.ti.com
一律不翻译卢森堡语
一律不翻译e2echina.ti.com







