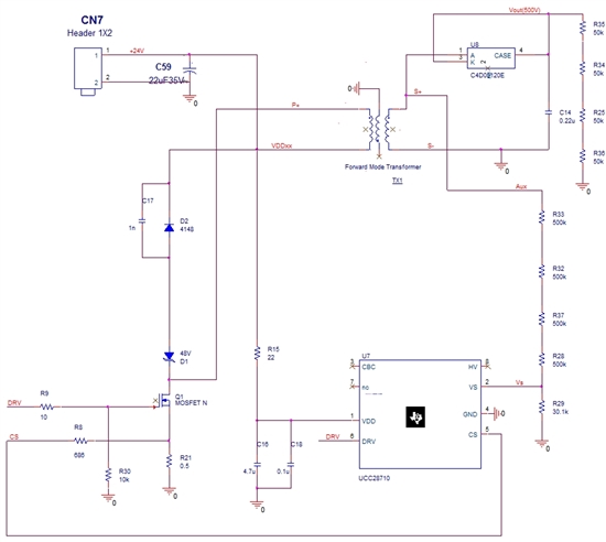
大神好,
我用如图所示的电路作为24V(VDD直接接24V)转500V的DCDC,测试了DRV和CS两个脚的波形。
现在的问题是CS脚波形为什么这么奇怪?正常吗?如果负电压达到1V多会使芯片保护吗?
我需要怎么改进才能让芯片正常工作?
我已经尽量的使VDD和地用10u+0.01u近距离退耦。采样电阻用标贴件,尽量靠近芯片地。
This thread has been locked.
If you have a related question, please click the "Ask a related question" button in the top right corner. The newly created question will be automatically linked to this question.
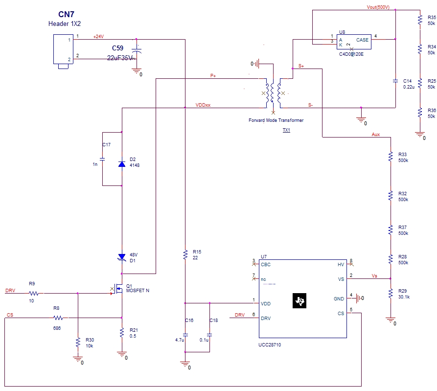
大神好,
我用如图所示的电路作为24V(VDD直接接24V)转500V的DCDC,测试了DRV和CS两个脚的波形。
现在的问题是CS脚波形为什么这么奇怪?正常吗?如果负电压达到1V多会使芯片保护吗?
我需要怎么改进才能让芯片正常工作?
我已经尽量的使VDD和地用10u+0.01u近距离退耦。采样电阻用标贴件,尽量靠近芯片地。