Other Parts Discussed in Thread: LMV331
This thread has been locked.
If you have a related question, please click the "Ask a related question" button in the top right corner. The newly created question will be automatically linked to this question.
你好,
出9V问题不大,但你输出电流多大?
推荐用我们的WEBENCH仿真,可以生成原理图、仿真波形等。
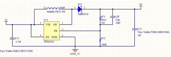
我只需要用这个9V触发另一块板子的电压比较器LMV331,不带其他负载。
那电流应该不大。注意下layout,可以参考我们的EVM和数据手册里的layout指南。
谢谢。