Part Number: LM2596S-ADJEVM

不知道为什么
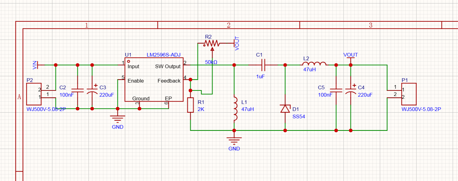
这个电路我魔改了ZETA拓扑移植到LM2596S上面
结果输入电压无论怎么设置,都会被拉到3.5V,然后直接触发CC保护
无论是空载还是接负载都是没有区别
但是检测了输入输出没有短路
Part Number: LM2596S-ADJEVM

不知道为什么
这个电路我魔改了ZETA拓扑移植到LM2596S上面
结果输入电压无论怎么设置,都会被拉到3.5V,然后直接触发CC保护
无论是空载还是接负载都是没有区别
但是检测了输入输出没有短路
请参考下面的文档