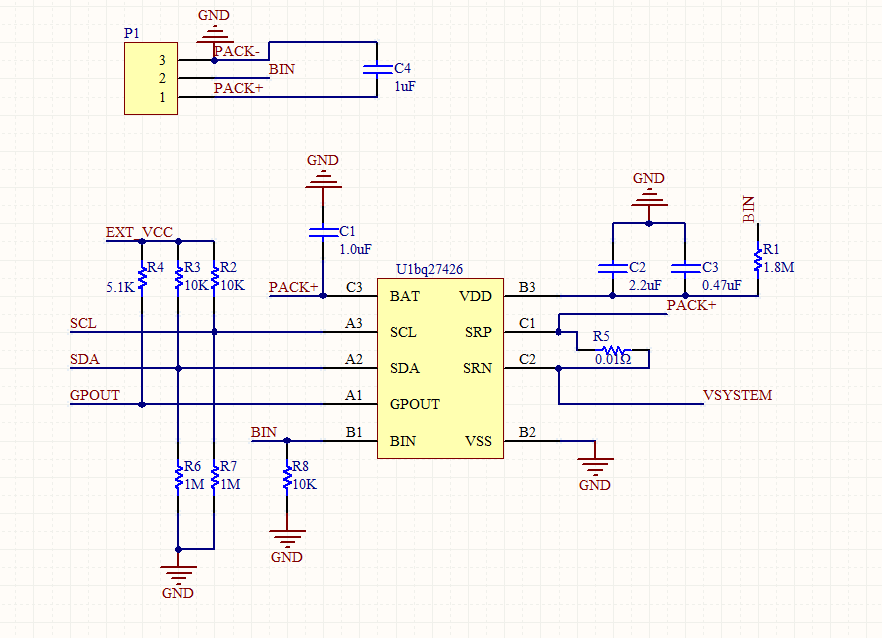
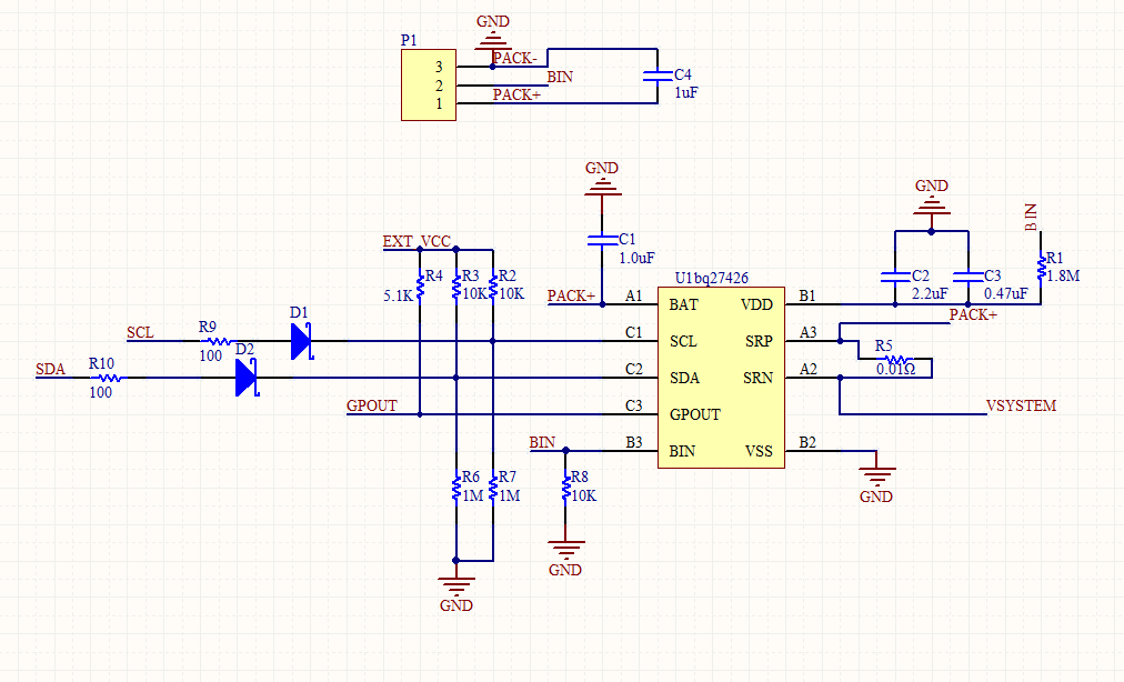
主要帮忙检查一下是否正确,电路是否还可以简化,减少外部元器件的数量,谢谢各位指导!
This thread has been locked.
If you have a related question, please click the "Ask a related question" button in the top right corner. The newly created question will be automatically linked to this question.
主要帮忙检查一下是否正确,电路是否还可以简化,减少外部元器件的数量,谢谢各位指导!
BIN pin上的电路需要结合OpConfig [BI_PU_EN]的配置来确定。
如果I2C总线需要引到外面去,建议加ESD防护电路:两个100欧电阻+TVS管。