This thread has been locked.
If you have a related question, please click the "Ask a related question" button in the top right corner. The newly created question will be automatically linked to this question.
输出热插拔一定要加热插拔保护芯片。如果是USB可以加专门的USB功率芯片。看你热插拔电流要多少,是不是USB。
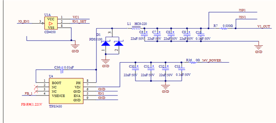
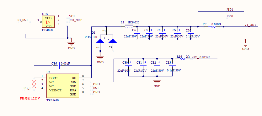
电流最大100MA,不是USP .我是一块板上有三个相同的电路,其中一块长时间工作之后,输出电压出现震荡。2.5V-5v内震荡,还请帮忙分析