请大神帮帮忙
This thread has been locked.
If you have a related question, please click the "Ask a related question" button in the top right corner. The newly created question will be automatically linked to this question.
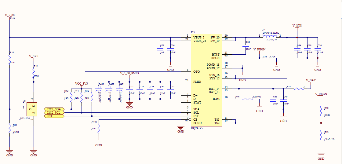
PMID为啥加那么多电容?这个SW是充电时候的波形吗?这个工作明显不对,图上也没有电压档位,只能大概估计电压。
先把PMID脚电容减成10u试试。
我不太明白,你的意思是在SW脚你们外加了电压信号?我对你们的系统不熟,你能不能介绍一下,你这是个什么产品,或者说,你们在给VBUS供电和用电池供电,分别想要实现什么样的操作?如果是正常充电,不应该有加了VBUS又不加电池的情况。