This thread has been locked.

If you have a related question, please click the "Ask a related question" button in the top right corner. The newly created question will be automatically linked to this question.

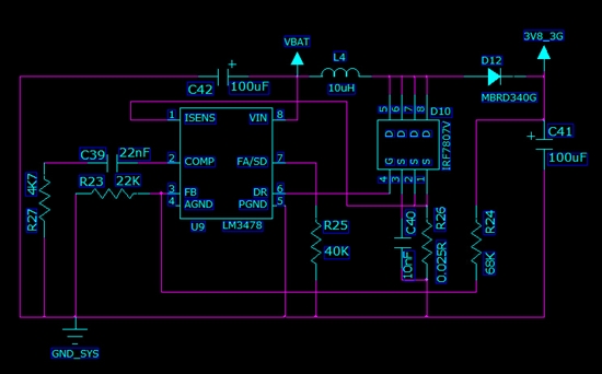
LM3478 SO8 输出3.8V 3A

Other Parts Discussed in Thread: TPS63020

请问以上电路能实现锂电池(3.2-4.2V)输入,3.8V/3A输出吗?

对于R26和C40的选择不是很理解,请高手帮忙解答,谢谢!