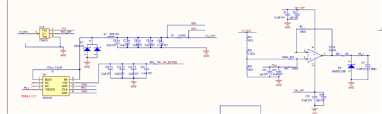
这个我发的第三个帖。由于客户那边一直在等待解决。而且还需一个合理的解释,我的输出电压是0-15V可调,在客户那边,输出3.3V,电流500MA .负载处于热插拔状态。8S 一次吧,工作一段时间后,发现芯片内置的开关管短路了,也就是PH 和VIN短路。还有一块板子,5430的热焊盘没连(前面一块是连了的), 空载工作一段时间。也出现MOS短路情况,这个芯片有过流保护 过热保护,我想问下这是什么原因,急急急。 而且我在模拟客户那边热插拔时,抓了输出电压的波形,尖峰2V..
This thread has been locked.
If you have a related question, please click the "Ask a related question" button in the top right corner. The newly created question will be automatically linked to this question.
这个我发的第三个帖。由于客户那边一直在等待解决。而且还需一个合理的解释,我的输出电压是0-15V可调,在客户那边,输出3.3V,电流500MA .负载处于热插拔状态。8S 一次吧,工作一段时间后,发现芯片内置的开关管短路了,也就是PH 和VIN短路。还有一块板子,5430的热焊盘没连(前面一块是连了的), 空载工作一段时间。也出现MOS短路情况,这个芯片有过流保护 过热保护,我想问下这是什么原因,急急急。 而且我在模拟客户那边热插拔时,抓了输出电压的波形,尖峰2V..