This thread has been locked.

If you have a related question, please click the "Ask a related question" button in the top right corner. The newly created question will be automatically linked to this question.

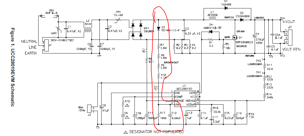
UCC28019 1KW pfc,电路加负载,MOS,采样电阻烧毁



正在设计一个1KW的PFC校正电源,输入220V,输出380V。

初始时刻,接入220V电源,没加负载,输出电压稳定在379V,之后将10欧限流电阻短路;

之后接入1KW负载,此时输出电压无法稳定在380V,在250~280波动

我们随后更换了CR7,换成0.1nF。之后接入220V电源,没加负载,输出电压稳定在379V。

之后将10欧限流电阻短路,随后接入接入1KW负载,但是在接入1KW负载瞬间,采样电阻烧毁,芯片,MOS管也损坏。

请问原因是什么,该如何改正?