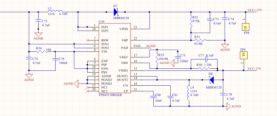
我使用TPS65130输出+-15v电压,电路是按照数据手册上的参考电路设计的,输入电压5v,但是输出电压不正常。
VPOS为4.7V, VNEG是0.1V。
经测试发现,
Vref为0.7V,Vfbp为0V,Vfbn为0.6V,都不正常。
请问有人知道这是为什么吗?
谢谢!
This thread has been locked.
If you have a related question, please click the "Ask a related question" button in the top right corner. The newly created question will be automatically linked to this question.
我使用TPS65130输出+-15v电压,电路是按照数据手册上的参考电路设计的,输入电压5v,但是输出电压不正常。
VPOS为4.7V, VNEG是0.1V。
经测试发现,
Vref为0.7V,Vfbp为0V,Vfbn为0.6V,都不正常。
请问有人知道这是为什么吗?
谢谢!
输入电压没有加上吧。你量一下VIN脚,Pin4,有没有正常?
电压再不正常,FBP也不大可能是0V。如果你的电路是对的,输出5V也加进来了,VCC-15V,怎么也不能是0V,因为Vin到VCC-15V是通的,所以FBP怎么都会有个分压存在,不大可能是0V。
你好,输入VIN是5V,但是负极输出并不是-15V,而是0.7V,这种情况是芯片没有正常工作吗?
Vfbn和Vfbp是反馈输入吗?因为输出不正常所以反馈肯定也不会正确。
因为整个电路并不复杂,唯一可能存在错误的地方就是分压反馈。我想请问是输出不正常导致了反馈不正常,还是反馈不正常导致了输出不正常?
谢谢!
Hi
看起来芯片完全没有动作。测试一下启动瞬间Vpos,OutN是否有震动?