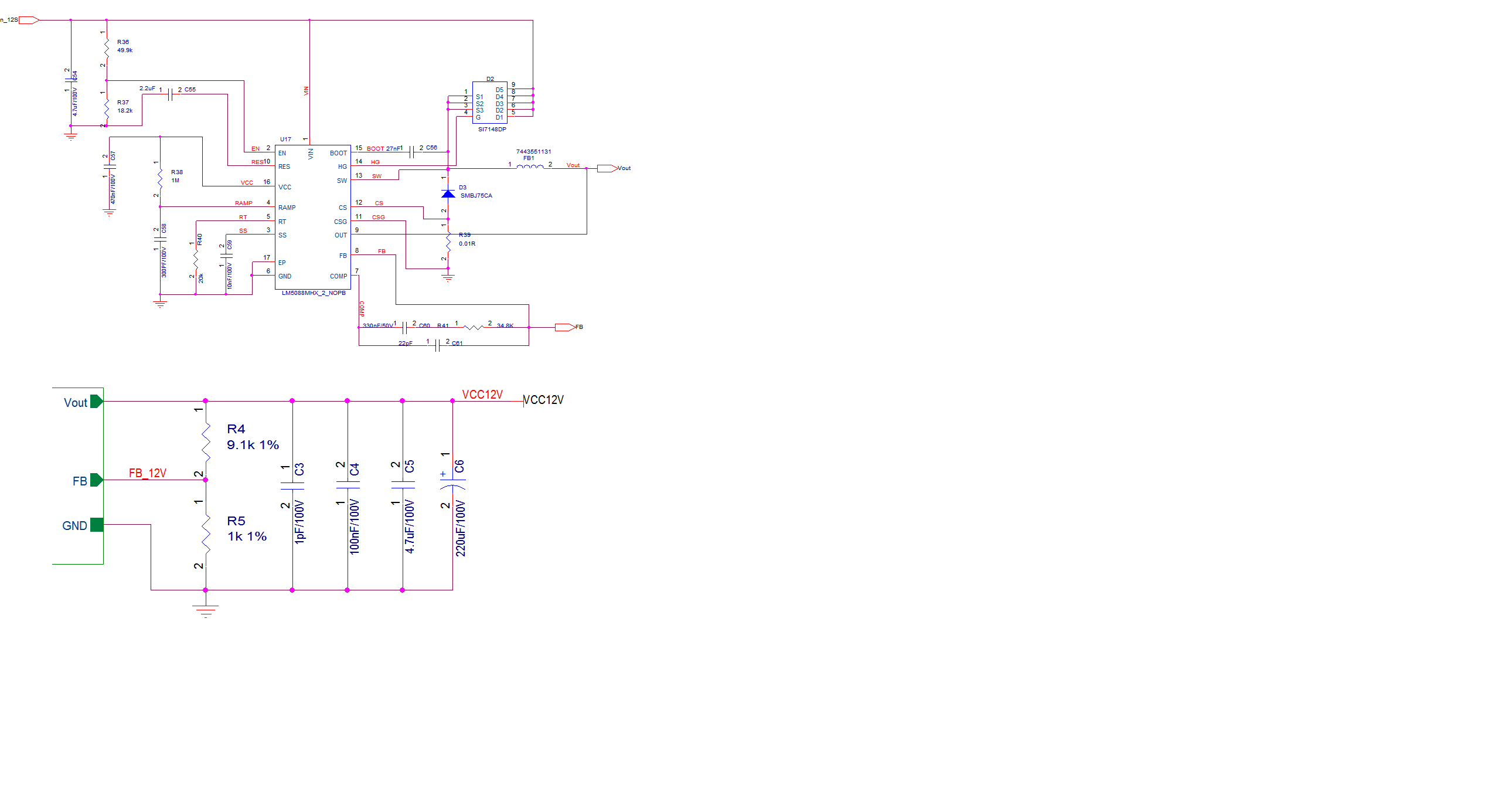
原理图如上图所示,输出值始终为5.8V。为什么。能调的地方都调过了,没什么变化。刚上电的时候输出是12V,后来把二极管 SMBJ75CA截下来,然后在焊回去,就不对了。我们用这个DC/DC做了三组电源输出,12V/24V/5V.各组表现都不一样,有大神能看出这里面是不是哪里设计有问题啊。
This thread has been locked.
If you have a related question, please click the "Ask a related question" button in the top right corner. The newly created question will be automatically linked to this question.
原理图如上图所示,输出值始终为5.8V。为什么。能调的地方都调过了,没什么变化。刚上电的时候输出是12V,后来把二极管 SMBJ75CA截下来,然后在焊回去,就不对了。我们用这个DC/DC做了三组电源输出,12V/24V/5V.各组表现都不一样,有大神能看出这里面是不是哪里设计有问题啊。