This thread has been locked.

If you have a related question, please click the "Ask a related question" button in the top right corner. The newly created question will be automatically linked to this question.

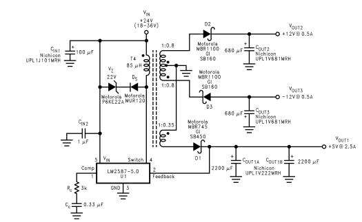
求助24V输入,±15V, ±5V 300mA输出的电源设计方案

Other Parts Discussed in Thread: LM2587, TPS40210, LM5022

求助24V输入,4路分别为±15V, ±5V 300mA输出的电源设计方案, 希望单芯片,单变压器实现。