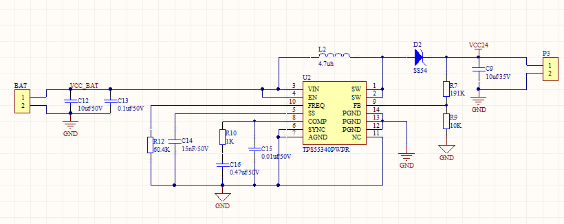
TPS55340 输入3.7V左右,输出24V,只能输出几十mA,如果再大就会把24V拉低,而且此时有将近2Vpp的纹波。请问这是什么原因呢。
下面是图纸,附件里有完整的工程文件。多谢!!
This thread has been locked.
If you have a related question, please click the "Ask a related question" button in the top right corner. The newly created question will be automatically linked to this question.
TPS55340 输入3.7V左右,输出24V,只能输出几十mA,如果再大就会把24V拉低,而且此时有将近2Vpp的纹波。请问这是什么原因呢。
下面是图纸,附件里有完整的工程文件。多谢!!
请问纹波频率是多少呢?
可能是升压比太大,占空比太高,触发最大占空比限制。3.7V到24V的占空比为0.84,而tps55340 的最大占空比为0.89,裕量太小。输入电压波动会导致占空比受限制。
请检查输入电压是否波动,是否有与输出同频率的纹波,是否输入电容太小且布局不合理导致
输入电源是锂电池,不会波动太大。
如果占空比太大,有没有更该参数更好的芯片?
Hi
似乎没有找到其他更好的芯片。
按照你现在的电路,应该是没有什么问题,用TI的webench仿真出来也能带400mA以上。
问题在于你的layout 很不好。
或者你可以用示波器测试一下你的输入电压波形,很可能被严重拉低,这个除了欠压保护,还影响到duty,从现行先确实应该是duty受到限制造成的机会比较大。
Hi
layout中输入电容应该被加(可以再增加一个10uF),0.1uF的电容是bypass给Vin的。
其次还要注意功率路径。
输出电容可以选用2个电容并联,可以得到更低ESR. 纹波达到2V估计仍然是layout不好造成的。
电池输入是否有长线?线路阻抗上的压降会随负载电流增加而加大,电池本身也会在大电流放电时电压降低。您直接测试芯片输入端波形,就可以验证是不是这个这个原因了