This thread has been locked.

If you have a related question, please click the "Ask a related question" button in the top right corner. The newly created question will be automatically linked to this question.

两个54331前后级级联使用,发现次级输出3.5V时不稳定,大家帮忙看看原理这么用是哪里影响了?

Other Parts Discussed in Thread: TPS54331

1、前级TPS54331输入24V,输出5.8V,5.8V通过一个IN4007压降到5V提供给次级54331作为输入,前级稳定,次级不稳定;

2、加上负载时,次级输出重复从2.5V降到2.2V;

      空载时,次级输出重复从3.5V降到2.2V;

3、我用直流源直接从次级输入端供电5V,空载测量也不稳,没加过负载测;

     主要是我把直流源输入调大,次级输出3.5V就稳定了;

    什么情况啊,TI大牛们帮忙讨论下原因,谢谢了啊,着急

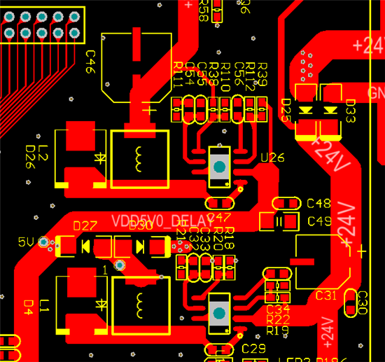
附上原理图及PCB,PCB是两层板,我把底层影藏了,电源下面没有器件

  • D27你是什么目的?参数、原理图建议用WEBENCH做一个参考设计,layout可以把底层一起放出来看一下,看看地回路是怎么回事

  • 试了试,大概是输入输出压差不够大,把输出调节到3.3V就可以稳定了,D27这里的二极管是为了把核心部分和接口部分供电分开,掉电后有电池单独对核心部分供电这样就去掉了掉电后接口的损耗;   测试中我发现用6.8uH电感:当前级输入电压调低,电感很大的噪声,把前级输入逐渐加大到12V左右,噪声几乎就听不到了;  疑问: 输入12V,当负载增大导致电流增大,导致电感量不够用从而产生的噪声吗?

  • 虽然你测下来发现可能是输出压差的原因,但我感觉不大像,因为TPS54331的最大占空比在90%左右,没有没有受限。

    噪声的话可以看一下开关波形和COMP脚波形,电感电流