This thread has been locked.

If you have a related question, please click the "Ask a related question" button in the top right corner. The newly created question will be automatically linked to this question.

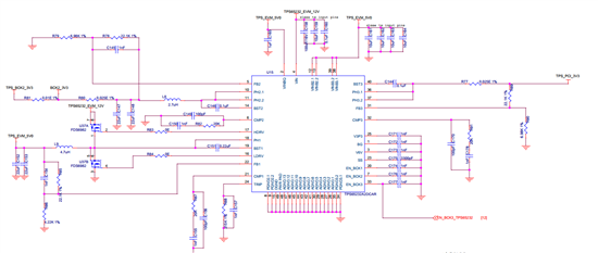
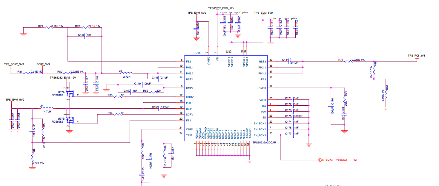
TPS65232的问题



调电源的时候buck2的3.3v准确,没问题,但是buck1的5v是5.3v,Vref2的电压是0.25V,一直没找到问题