This thread has been locked.

If you have a related question, please click the "Ask a related question" button in the top right corner. The newly created question will be automatically linked to this question.

-5V底噪在200HZ,300HZ,400HZ有点偏高帮忙看下原因是啥?



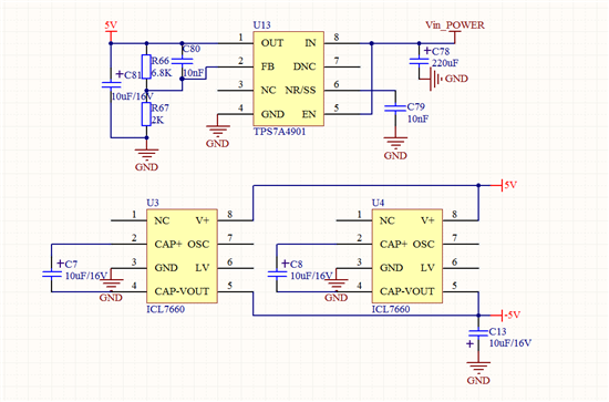
电源采用TPS7A4901将24V转到5V,然后通过ICL7660转到-5V。

原理图:

-5V的底噪如上图,但是+5V没有,所以想问一下各位大侠这是由什么引起的?