This thread has been locked.

If you have a related question, please click the "Ask a related question" button in the top right corner. The newly created question will be automatically linked to this question.

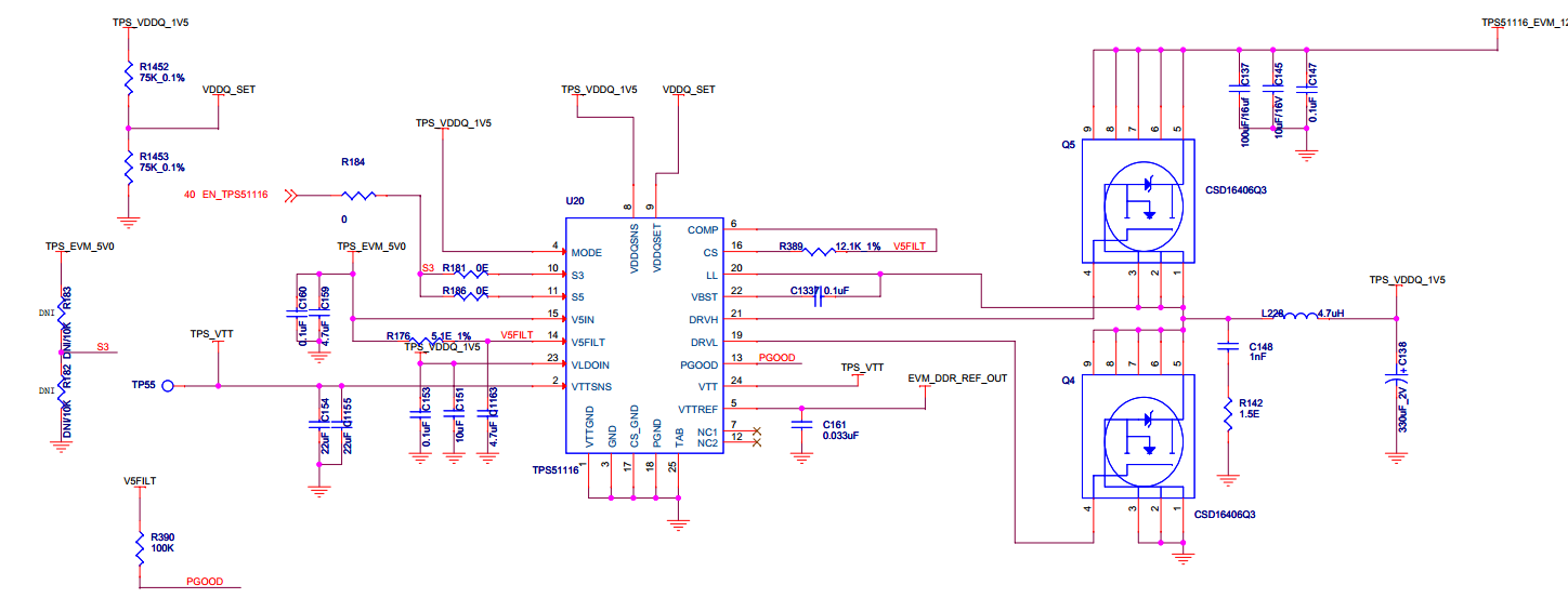
TPS51116



原理图如下

参考点电压始终不准确,VDDQ_SET现在达到2.2V,跟手册0.75V差得很多,输出电压是4.4V,VTT和VREF也都是4.4V.不知道问题出在哪,求大神解答