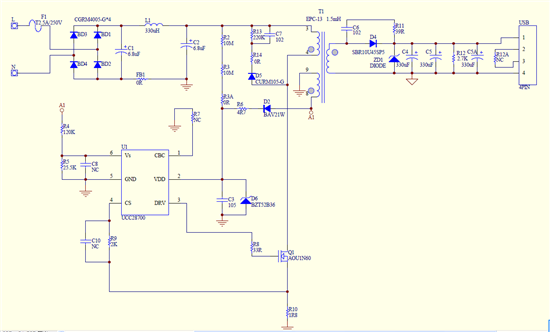
UCC28700 按照官网的电路图进行制板。IC在外加VDD的条件下能够启动。 但直接通电一直启动不了!
通过测量VDD的旁侧电路CDD的电压才到14V左右。 并且是一个锯齿波,从10V到22V的锯齿波。不能使IC启动。
求大神指导!
附CDD的电压波形一张!
This thread has been locked.
If you have a related question, please click the "Ask a related question" button in the top right corner. The newly created question will be automatically linked to this question.
UCC28700 按照官网的电路图进行制板。IC在外加VDD的条件下能够启动。 但直接通电一直启动不了!
通过测量VDD的旁侧电路CDD的电压才到14V左右。 并且是一个锯齿波,从10V到22V的锯齿波。不能使IC启动。
求大神指导!
附CDD的电压波形一张!