各位TI员工及坛友们好!
在BQ24133量产过程中出现有大部分“充电中出现快将充满时指示灯闪烁问题 ”,10个产品中有5-6个出现类似问题现象。
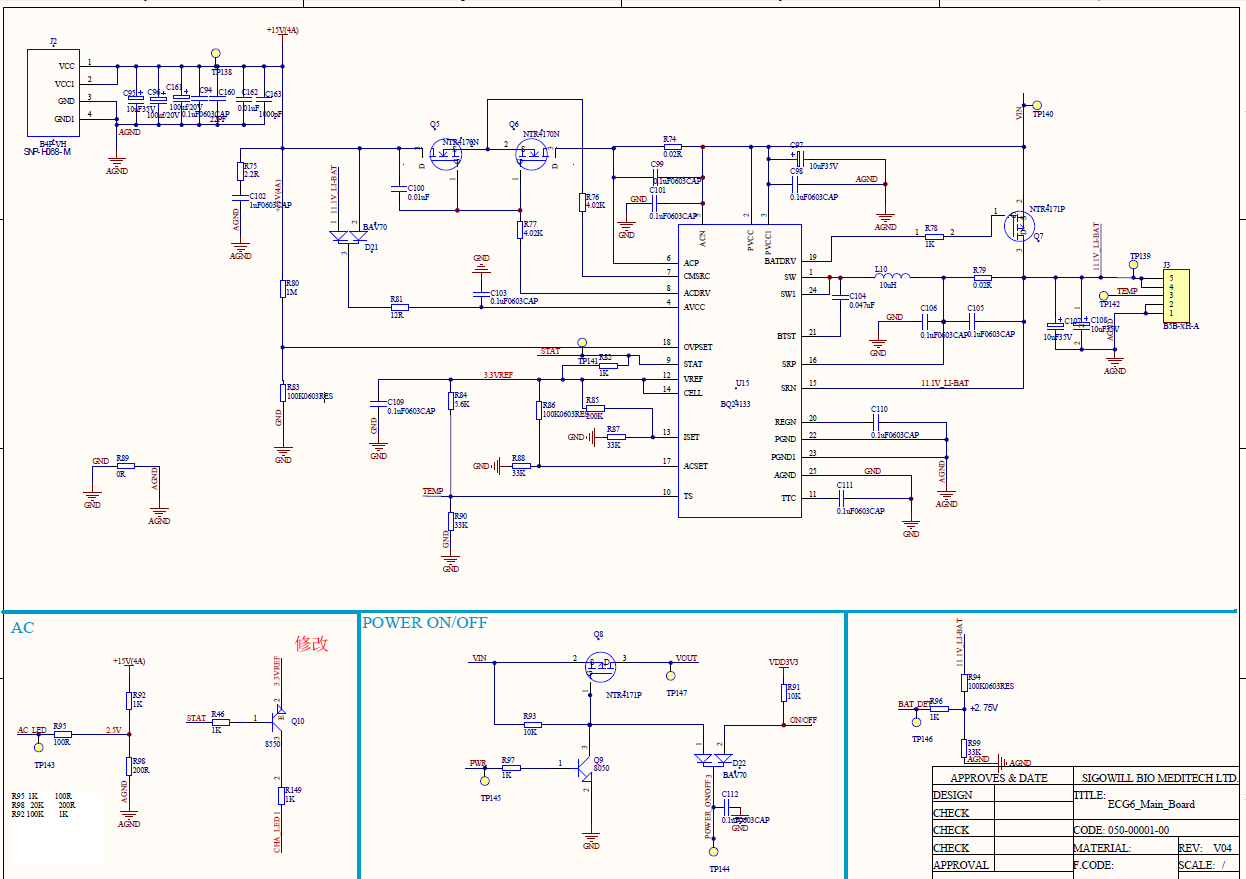
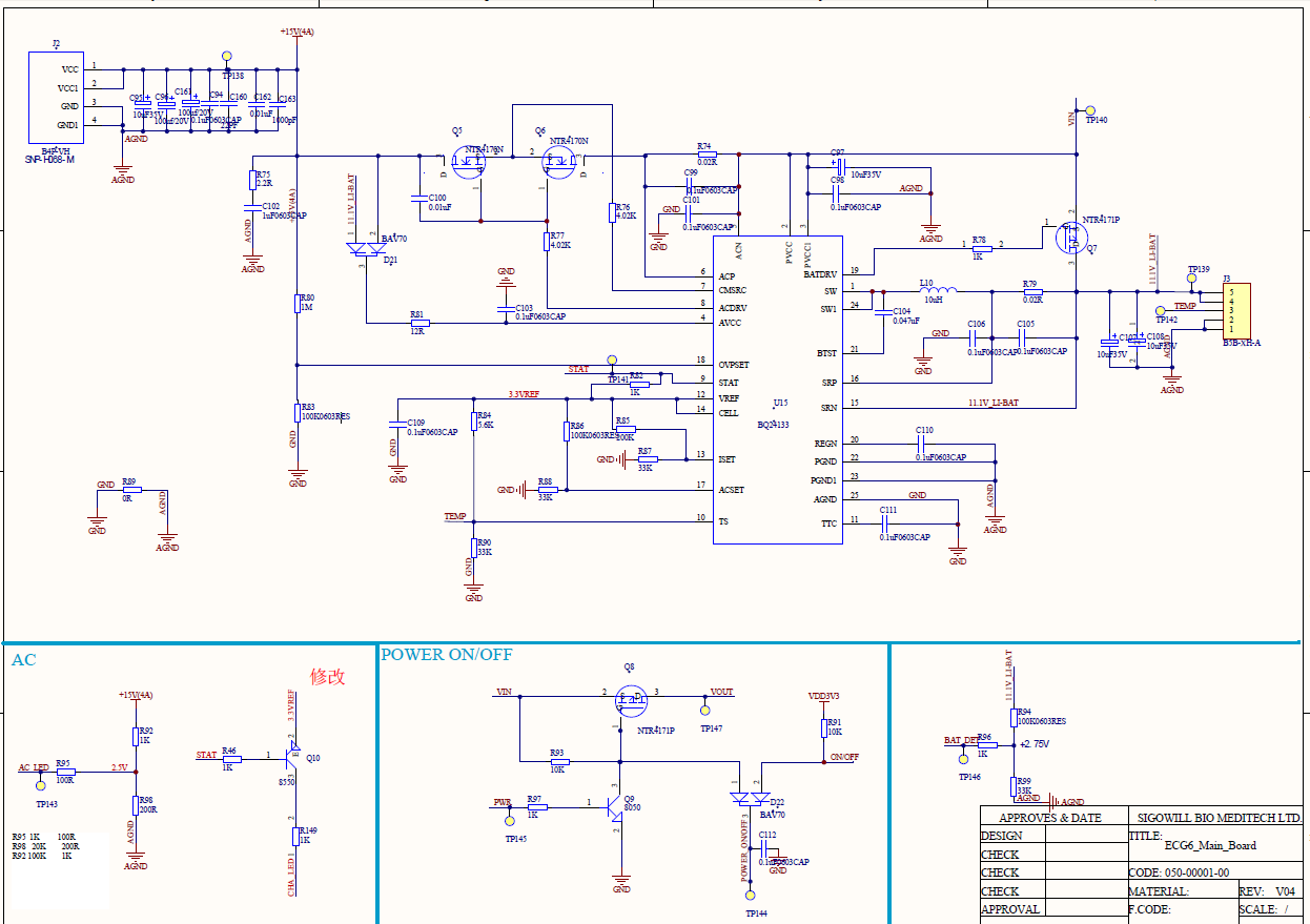
一、输入电路大致参数:
1)VIN=15V,两个3节4.2V电池串接再并接(标准电压为:11.1V,充满电:12.6V);
2)输入电流通过ACSET设置2A,充电电流约1A;
二、快将充满时指示灯闪烁问题一些参数记录
1)开始出现闪烁时,输入电流约为0.26A,电池从电路卸下单独测量电压值为12.5V,这个电流主要为BQ24133充电这块电流,电路上其他电流非常小;
2)后面指示灯一直反复闪烁,输入电流从0.26A跳变到0.01A,然后再跳到0.26A,一直循环下去,随着时间推移,输入电流慢慢变小,但还是循环跳变,这表明充电还是能充进少量电。
3)引脚电压测量参数
|
引脚名称 |
电压值(V) |
|
|
1 |
SW |
12.05V-12.5V之间跳动 |
|
2 |
PVCC |
14.90V-14.95V之间跳动 |
|
3 |
PVCC1 |
|
|
4 |
AVCC |
|
|
5 |
||
|
6 |
ACP |
14.88V-14.9V |
|
7 |
14.5 |
|
|
8 |
20.77 |
|
|
9 |
||
|
10 |
TS |
2 |
|
11 |
||
|
12 |
||
|
13 |
||
|
14 |
||
|
15 |
||
|
16 |
||
|
17 |
||
|
18 |
||
|
19 |
||
|
20 |
||
|
21 |
||
|
22 |
||
|
23 |
||
|
24 |
SW |
12.05V-12.5V之间跳动 |
4)部分引脚测量波形
4.1、输入电压经滤波电容后AC波形
4.2、SW引脚DC输出波形
4.3、电池端-DC波形
4.4、电池端-AC波形
4.5、STAT输出(与STAT引脚反相)输出波形
4.6、原理图
三、其他一些处理
1)将这块充电闪烁的电池,直接用稳压电源输出12.6V给电池充电,充电电流在降到0.11A时,由电池将其关断从而充电电流降到约为0A。
四、问题分析
1)怀疑电池长期放置,出现充电闪烁,但闪烁时单独测量电池电压为12.5V,还没到充满电的电池电压;
2)MOS管驱动电阻是否合理,MOS驱动电压是否正常,请问哪里还需改善;
3)测量电压及波形是否正常。
基于这个问题忙活好几天,找不到确切的原因,所以还请您帮忙查看指教。谢谢您支持!





