This thread has been locked.

If you have a related question, please click the "Ask a related question" button in the top right corner. The newly created question will be automatically linked to this question.

HIP4082IB输出信号不正常,请求帮助指导!

Other Parts Discussed in Thread: DRV8844

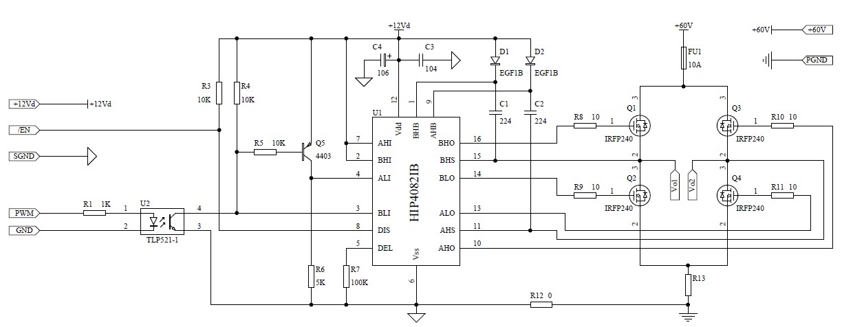
各位大侠:我用HIP4082IB做了一块全桥驱动板,元件焊上后,通电测试,发现BHO或AHO引脚输出7V左右,ALO和BLO都输出12V左右,组成AHS和BHS之间的电压始终在±7.6V左右,把自举电容回到1UF还是一样,不知何因?恳请各位给予帮助指导,谢谢!

  • 你好。TI没有这颗器件HIP4082IB,网上搜索是Intersil的。当然我们也有类似产品,比较接近的是DRV8844,双全桥电路,可并联使用,规格是最大60V,2.5A峰值电流。具体可以看TI官网的规格书。想确认下你是做什么应用?最大电压电流多少?