This thread has been locked.

If you have a related question, please click the "Ask a related question" button in the top right corner. The newly created question will be automatically linked to this question.

LM5117应用问题 接上负载后无电流输出

Other Parts Discussed in Thread: LM5117

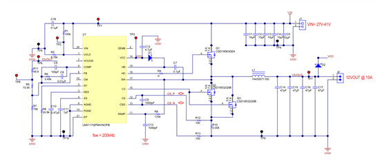
这是我运用LM5117电路的原理图:
我测试时发现空载稳压输出11.4V左右,但一连上负载电压瞬时降为1V左右,电流几乎为零,并未起到BUCK工作模式
我测了上下管的HO、LO的波形
上管HO脚输出的波形,类似频率200K左右的振铃:
HO相对于SW电压仅0.2V左右
这是下管LO脚输出的波形,频率200K左右的方波:
现在的问题就是带上负载没有电流输出,请大家帮忙指正一下问题出在哪里?