This thread has been locked.

If you have a related question, please click the "Ask a related question" button in the top right corner. The newly created question will be automatically linked to this question.

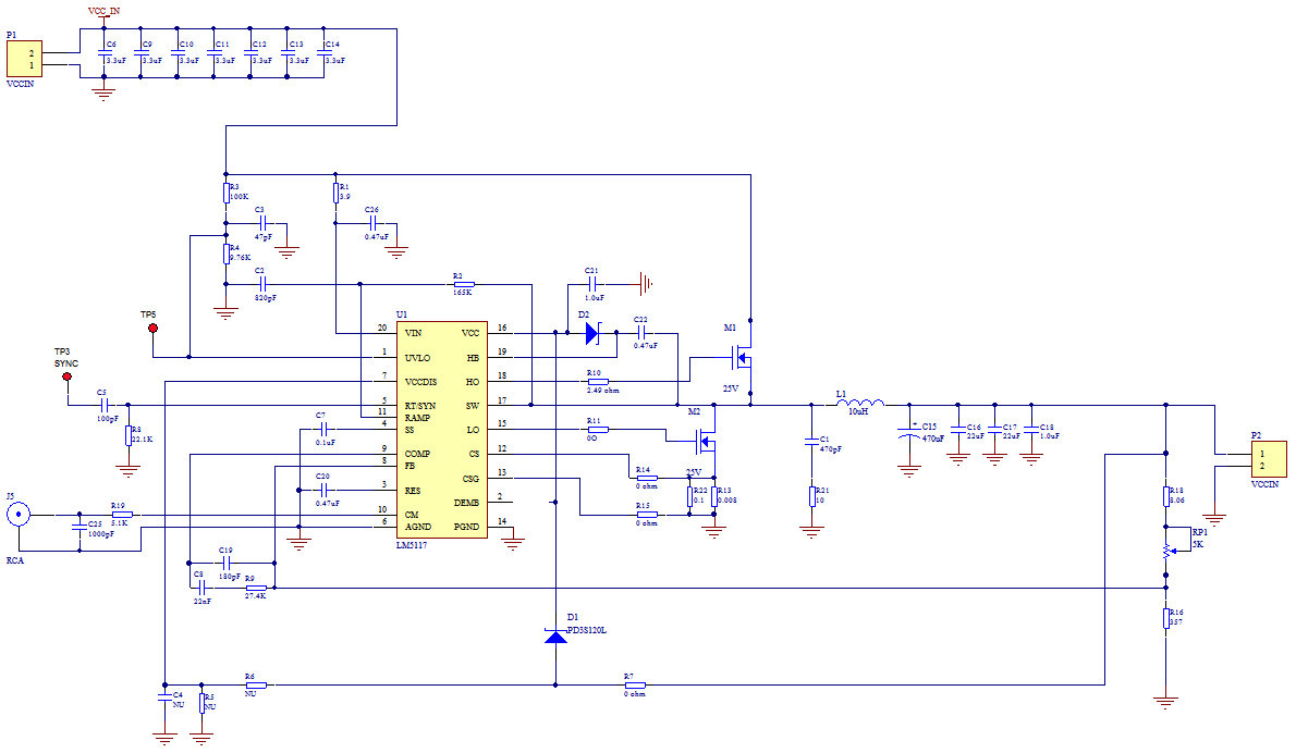
关于LM5117电源芯片的问题,求大神帮解决一下。

Other Parts Discussed in Thread: LM5117

用LM5117做了个DC/DC稳压电源,最大输入30V,输出额定电压为5V,但是带负载能力差,FB引脚理论上应该为0.8V,但是测得只有0.3V。