This thread has been locked.

If you have a related question, please click the "Ask a related question" button in the top right corner. The newly created question will be automatically linked to this question.

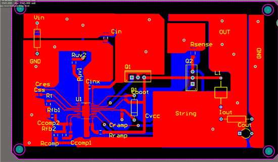
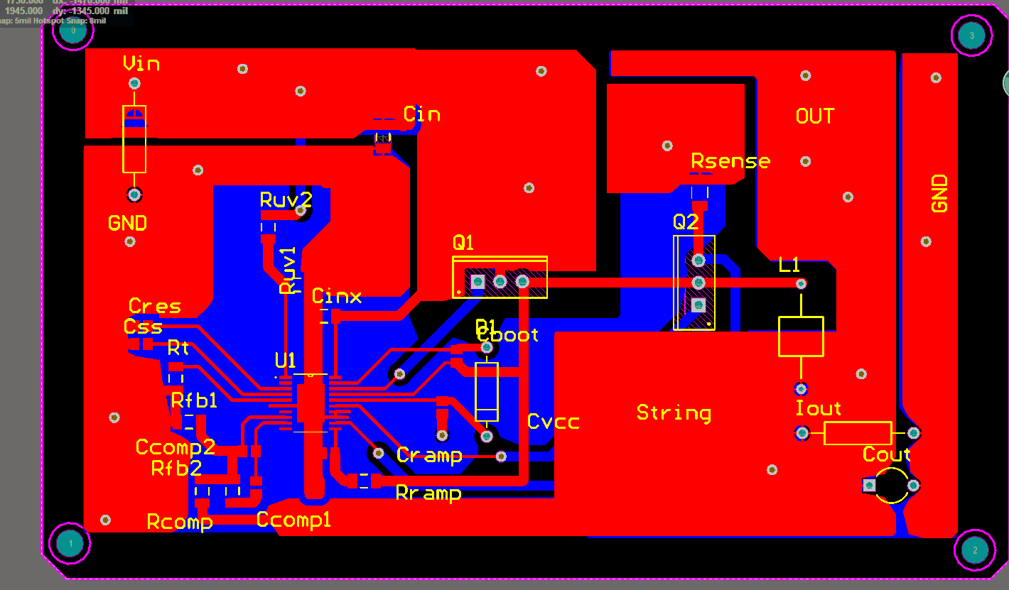
LM5117测试时没有输出,电路原理及电路板都没有

Other Parts Discussed in Thread: LM5117

LM5117在做测试时输入电压15V电压没有任何输出请问这个具体问题是什么?在线急等!两个功率管可以相同吗?

  • 如果你所做的板子都是接上电都没有输出,那至少要按如下方向排查下:

    1. 确认物料没有装错,焊接没有错漏,虚焊,连锡

    2.确认电路设计参数合理正确

    3.器件布局合理,走线合理