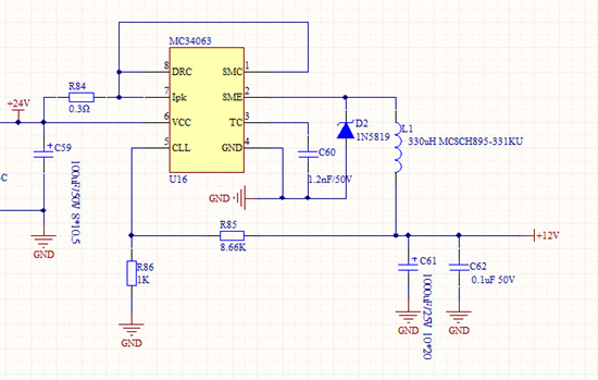
Vin = 24V,Vout = 12V;Iout = 500mA
根据手册,可知Ipk = 1000mA;Rsc = 0.3Ω
疑问:是不是Rsc的功率=1*1*0.3 = 0.3W?
This thread has been locked.
If you have a related question, please click the "Ask a related question" button in the top right corner. The newly created question will be automatically linked to this question.
Hi,
流经该电阻的电流波形是三角波,Ipk为三角波的最大峰值。按照您的输入输出条件,Ipk不一定等一1000mA, 折取决于电感量的大小,但是您可以大致这样计算峰值功率。谢谢~
regards,
Patrick
Hi,
如上所说,电感大小决定电流峰值,1000mA对应式50%的电流纹波,一般来说已经足够大了。保险起见您可以选择比0.3W稍大的电阻,谢谢~
Regards,
Patrick