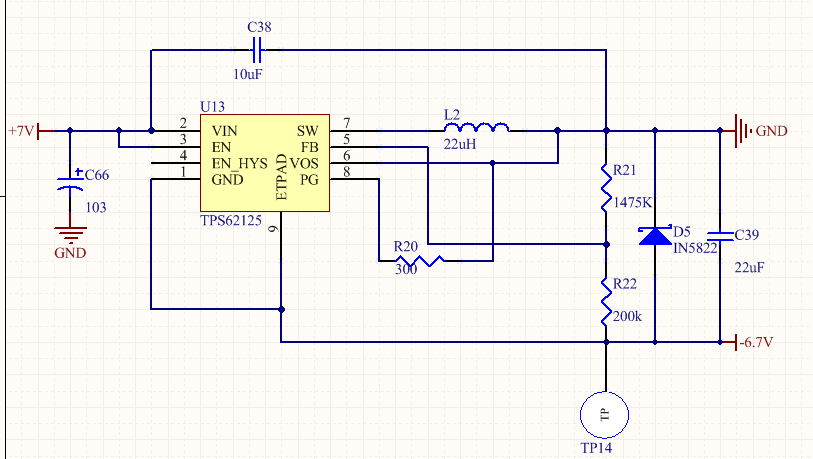
按照slva514b的datasheet做的TPS62125的反相降压芯片,为何最后得到的不是芯片的负压啊?是按照datasheet给的参考电路图啊,请教一下各位大神啊?已经调了一天了,拜托各位了!
This thread has been locked.
If you have a related question, please click the "Ask a related question" button in the top right corner. The newly created question will be automatically linked to this question.
按照slva514b的datasheet做的TPS62125的反相降压芯片,为何最后得到的不是芯片的负压啊?是按照datasheet给的参考电路图啊,请教一下各位大神啊?已经调了一天了,拜托各位了!
Hi
增加一个7V到-6.7V的输入电容,这个是必须的。
另外你的layout太糟糕了。
Hi
电路没有其他什么问题了。 layout上参考datasheet,尽管是负压输出,但是基本规则还是必须准守的。
另外负压输出,输出电流是要打折扣的,注意一下你的最大输出电流。