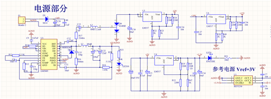
这就是我的电路图部分,上电测试后发现居然是LM5005在发出蜂鸣器一样的声音,对的,没错,不是电感而是LM5005,请教一下高手,原理图的参数哪里不对吗??
This thread has been locked.
If you have a related question, please click the "Ask a related question" button in the top right corner. The newly created question will be automatically linked to this question.
这就是我的电路图部分,上电测试后发现居然是LM5005在发出蜂鸣器一样的声音,对的,没错,不是电感而是LM5005,请教一下高手,原理图的参数哪里不对吗??