Other Parts Discussed in Thread: UCC25600

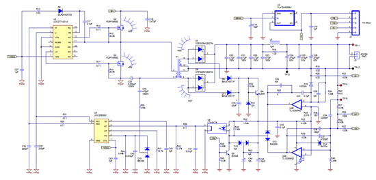
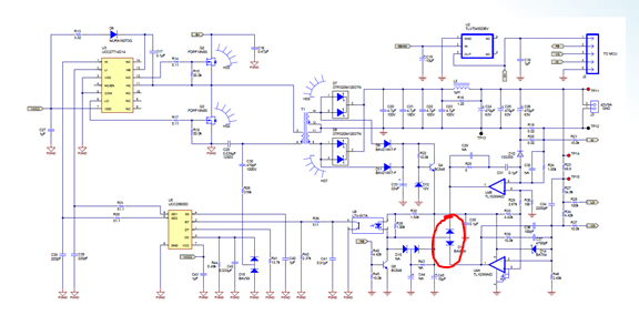
图中输出电压和电流采样后经U4和光耦反馈到ucc25600的RT脚,RT脚在收到反馈信号后可以同时调整输出电压和电流吗?
This thread has been locked.
If you have a related question, please click the "Ask a related question" button in the top right corner. The newly created question will be automatically linked to this question.
Other Parts Discussed in Thread: UCC25600

图中输出电压和电流采样后经U4和光耦反馈到ucc25600的RT脚,RT脚在收到反馈信号后可以同时调整输出电压和电流吗?
您好,
您好,UCC25600不可能同时稳压和恒流(不知道您指的同时,是不是同一个时间的意思),您的原理图应该是用LLC实现charger的功能,先恒流,再恒压。恒流和恒压分别采用两个运算放大器。在不同阶段由不同运放做为主导(另外一个被二极管截止而屏蔽)。
谢谢~
Regards,
Patrick
您好!
明白您的意思了,我看的是TIDA-00355参考设计,整个图中还有一块没有画出来的CPU,为什么这个CPU还要干预光耦呢?
您好,
MCU是可选的,通过MCU的输出来更加精准的控制充电电压电流。谢谢~
Regards,
Patrick