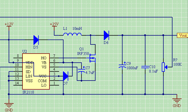
msp430 G2553输出一路pwm波,占空比为33%,频率为20kHZ,然后接入驱动芯片IR2110的高压侧HIN,但是驱动芯片的高压侧输出端没有输出
This thread has been locked.
If you have a related question, please click the "Ask a related question" button in the top right corner. The newly created question will be automatically linked to this question.
您好,
这是半桥驱动器的工作原理或者说是局限性。 您可以单独使用下管,也可以上下管同时用,但是不可以单独使用上管。 上管的驱动需要boot电容,而boot电容的充电需要下管的正常工作才能实现。谢谢~
Regards,
Patrick
谢谢以上的 回答,我当初用下管接过,但是也不能驱动MOSFET,mosfet只是发热,,,如果按照上边的回答,上管得管脚如何接线,恳求指点,谢谢!